各位专家,您好!
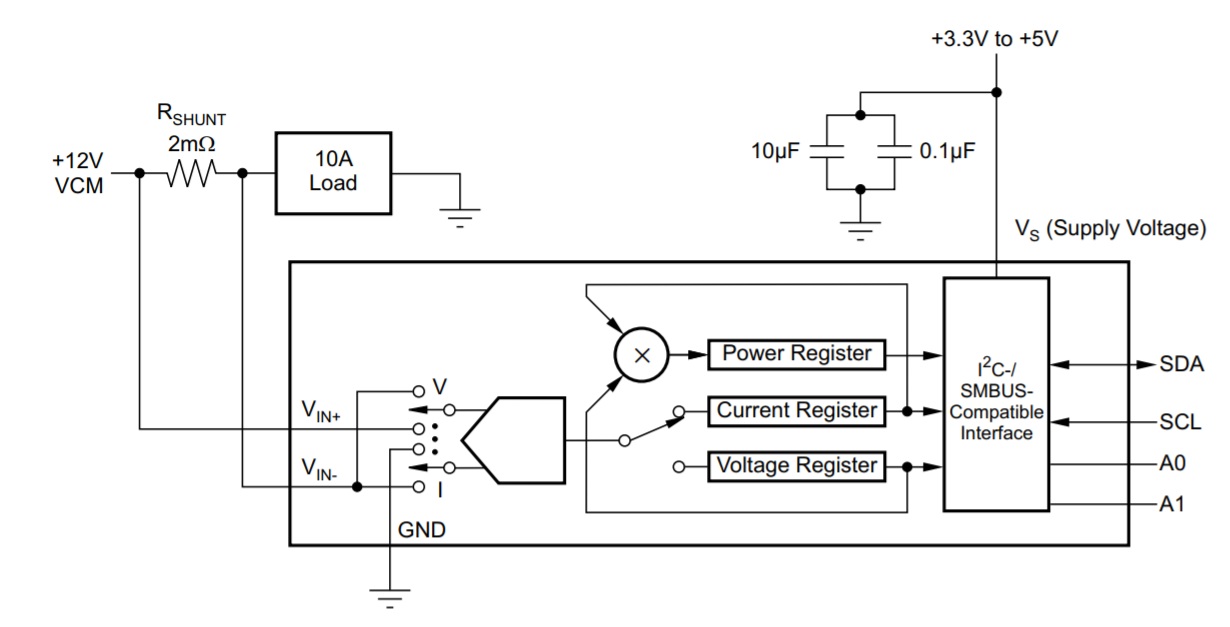
众所周知,INA219是一个电流和总线电压传感器,VIN+和VIN-可以与Vs和GND连接,但它们不会对Vs和GND产生相反影响。 请参见下面的图片;
在测试过程中,发现在以下设置下进行的测试将导致VS/GND具有总线电压,该总线电压应仅出现在VIN+/-针脚上。
12 VDC电源打开后,Vs和GND2将根据GND1来表示12伏电压。 波形显示如下;
VCC3V3
GND2
Δ INA219的VIN+/-在∑Ω-Ω ADC中具有与Vs和GND的反向电气连接。 但是,它担心此12伏电压会影响外部电路,而这不会影响INA219本身。
请您弄清楚VS/GND针脚上有12伏电压的原因吗? 我看不到INA219的VIN+/-和VS/GND之间的电路结构。 因此,这里需要您的支持。 非常感谢!
吴文豪


