Other Parts Discussed in Thread: LPV7215
请注意,本文内容源自机器翻译,可能存在语法或其它翻译错误,仅供参考。如需获取准确内容,请参阅链接中的英语原文或自行翻译。
部件号:LPV7215 您好,亲爱的专家:
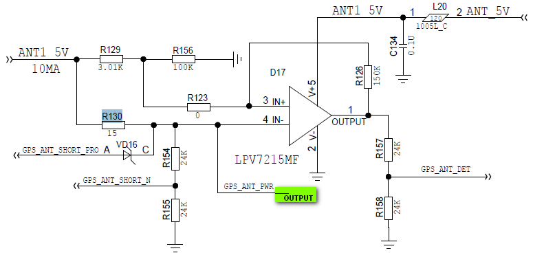
我的客户在其项目中采用了LPV7215。 它们使用LPV7215作为比较器。 以下是它们的示意图。
V+=5V,V-=0V。 VIN+=5*100/103=4.85V
如果连接了GPS_ANT_POWER,则会有25mA的电流输出,因此Vin-=5V-15*25mA=4.625V。 然后输出将为高。
如果未连接GPS_ANT_POWER,则输入电压为-=5V。 然后输出将为低水平。
客户使用LVP7215检查GPS_ANT是否已连接。
请帮助确认此应用程序正确无误。
我还有一个关于反馈电阻器的问题。 1.为什么这部分是正面反馈2. 150千欧是否合适?
非常感谢您的支持!
Br,Joyce
