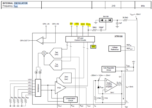
数据表中的 XTR108显示了典型的内部振荡器210KHz、从技术/理论上讲、我测量振荡器频率的方法是什么?
它是通过测量来自 CS2引脚的时序/周期来实现的吗?
感谢 您的知识共享。

This thread has been locked.
If you have a related question, please click the "Ask a related question" button in the top right corner. The newly created question will be automatically linked to this question.
您好、 Hafizzie、
数据表中的 XTR108显示了典型的内部振荡器210KHz、从技术/理论上讲、我测量振荡器频率的方法是什么?
我不熟悉 XTR108发送器的 SPI 接口。 您是否能够测量 SCLK 频率?
SCLK 频率应是210kHz 的倍数、范围为0.5X 至5X。 通常、SCLK 频率是系统主时钟 频率的一半时钟速度。 我不知道 XTR108的数字接口是否正在使用 IC 内部的倍频器来提高时钟 速率。
如果您能够告诉我们 SCLK 速度、我们也许能够猜测内部振荡器频率是多少。 210kHz 是典型的振荡器频率系数、它可能具有高达20%以上的时钟速率误差。
最棒的
Raymond
您好、Hafizzie、
根据您的数据、我猜 XTR108的内部振荡器大约为250kHz、这接近典型值210kHz。
我不知道 XTR108内部使用了什么类型的分频器(这是一种传统的 IC 设计)、但它必须是2.5kHz 的倍频器、因为 SPI 读/写指令由内部硬件逻辑自动处理。 当然、EEPROM 的选择受到如下所述的限制。

如果您有其他问题、请告知我们。
最棒的
Raymond