主题中讨论的其他器件:OPA388、
您好 Marek、
关于相位裕度仿真、在原理图中、您将 OPA388的+输入端的电容器连接到接地端、而电容器在传感器处并联。
我想它会发生一些变化、不是吗?
感谢您的回复。。
Maurizio
PS:我已经从 OPA388网页下载了 PSPICE、并在 Cadence PSpice 中运行 PSPICE、但没有获得实际电路中的任何行为。 当然,我所做的模拟不准确…
This thread has been locked.
If you have a related question, please click the "Ask a related question" button in the top right corner. The newly created question will be automatically linked to this question.
您好 Marek、
关于相位裕度仿真、在原理图中、您将 OPA388的+输入端的电容器连接到接地端、而电容器在传感器处并联。
我想它会发生一些变化、不是吗?
感谢您的回复。。
Maurizio
PS:我已经从 OPA388网页下载了 PSPICE、并在 Cadence PSpice 中运行 PSPICE、但没有获得实际电路中的任何行为。 当然,我所做的模拟不准确…
Maurizio、
您是指下面显示的1uF C11吗?

如果是、我将其包含在了一起、因为您在原始原理图中展示了它-请参阅下面的内容。

但是、C11由 NTC 电路驱动、而不是放大器的反馈、因此不会对稳定性产生重大影响-请参阅下文。
但它所做的是帮助滤除热电堆热噪声。 请参阅以下内容-使用和不使用 C11时的 Vout 总噪声。

运行交流稳定性分析(包括第1个电感器和1TF 电容、使其看起来像开环)后、必须进行后处理; AOL=Vout/Vbeta、invBeta=1/Vbeta 和 LoopGain=AOL*Vbeta =(Vout/Vbeta) Vbeta = Vout
当然、在实际电路中、您不包括第1个和第1个 TF、要查看相位裕度、您必须使用增益相位分析器。 如果没有它、您只能通过查看瞬态小信号过冲来间接确定电路的稳定性-请参阅下面的。 通过使用小幅 方波干扰系统 、您可能会看到输出没有过冲、因此非常稳定。

是的、最好将滤波电容器 C31 (或下面的 C1)接地、但驱动 NTC 电路中 TH 的 U11 (下面的 U6)输出是一个参考直流电压、 这实际上是交流接地、因此其交流和滤波性能几乎不会有任何差异-请参阅下面的内容。


BTW、我看到您打开了另一个 E2E 主题、该主题从外观上处理输出漂移(因为您声称用 简单的电阻器替代它似乎有所帮助) 来自 NTC 电路 、而不是运算放大 器-也许您应该分享 NTC 电路实现的详细信息、以便我们了解我们是否能够识别出可能导致问题的原因。
您好 Marek、
在使用 PSpice 进行仿真时、结果与您的结果不同、因为我查找了 Vout/Vin。 如果我将输入电压移至-输入、并且我使用与您相同的布置、那么我具有相同的布置。
但是、在传感器输出端输入电压时、我有以下2种行为:
C1与传感器并联
C1至 GND。 它看起来非常不同,因为我问了这个问题.....
BTW、在真实电路中、使用 或不使用该滤波电容器(sch 中的 C1)时的失调电压会从-11mV 变为~0mV (不使用 RTO)。 现在我想我的运算放大器可能会损坏... 但损坏时、除了偏移之外、它工作正常吗? 奇怪,绝对奇怪…
关于您的最后一条评论、NTC 有自己的电路与热电堆分离、我不使用"经典"电阻器+ NTC、而是使用恒流发生器来更好地使用 ADC 的满量程并获得更好的分辨率: 假设在-20至60°C 的整个范围内、绝对精度优于0.1°C 因此、NTC 值与热电堆输出没有关系。
我愿意接受任何建议、这会让我很难接受、因为我无法发布用于预量产测试的电路。 现在、它看起来像是一个猎巫...
Maurizio
Maurizio、
相位裕度必须在 1/beta (噪声增益)与 AOL 曲线相交的频率处测量。 但是、您似乎没有显示 如下所示的该后处理、因此您会得到不同的结果、这并不奇怪。

此外、我假设您仅将 NTC 驱动器用于冷端补偿、但您需要依赖它来测量实际温度。 因此、我不确定如何理解您最后的评论:" NTC 值与热电堆输出无关"。 请展示 NTC 和热电堆电路和/或恒定电流发生 器的实际实现、以便我们了解它们应该如何工作-图片值一千字。
感谢您的解释、我通常测量直流/直流 SMPS 中的相位裕度
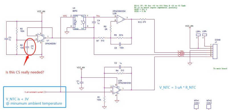
关于 NTC:NTC 连接到 OPA4388的另一个部分、其输出 直接进入其中一个 ADC 输入:这是稍后计算传感器体温度的 SW。 NTC 和热电堆之间没有直接的相互作用....
热电堆输出连接在 V_BIAS (CM 电压)和 OPA4388另一部分的+输入之间;其输出直接连接到 ADC 的另一个输入。
SW 读取3个通道:V_NTC、V_bias 和 V_obj、然后从 V_NTC 计算传感器体温度、并使用传感器电压(V_obj-V_bias)使用查找表来估算温度。
我知道许多电路、包括器件放大器部分中建议的电路、 使用 NTC 更改 CM 电压、以"补偿""""冷端温度"、但此模拟方法仅适用于小范围的测量温度、如果 SW 不添加一些校正、则不是很精确。 或者、这是我所理解的。 从一开始、我就一直使用不同的方法、以最简单、最便宜的方法来执行校准:我只使用2点校准、一个用于 NTC 和偏移、另一个用于 OBJ 温度。
查看原理图:

感谢您的任何反馈、任何
Maurizio