Other Parts Discussed in Thread: THS4509
请注意,本文内容源自机器翻译,可能存在语法或其它翻译错误,仅供参考。如需获取准确内容,请参阅链接中的英语原文或自行翻译。
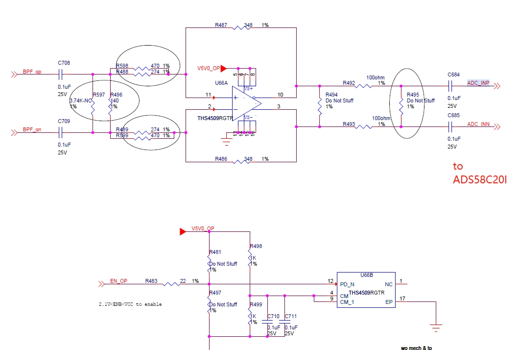
器件型号:THS4509 尊敬的先生
运算放大器电路的异常振荡如下所示。
该器件用于回波信号放大。 中心频率为40~60M、带宽为100M、TI ADS58C20I 连接在运算放大器之后

This thread has been locked.
If you have a related question, please click the "Ask a related question" button in the top right corner. The newly created question will be automatically linked to this question.
您好 Gabriel、
[引用 userid="470630" URL"~/support/amplifiers-group/amplifiers/f/amplifiers-forum/1134189/ths4509-occasionally-abnormal-oscillation-waveform-interference/4211963 #4211963"] THS4509的增益为何限制为6dB?THS4509是一款用于增强速度性能的解补偿 OPAMP。
[引用 userid="470630" URL"~/support/amplifiers-group/amplifiers/f/amplifiers-forum/1134189/ths4509-occasionally-abnormal-oscillation-waveform-interference/4211963 #4211963"]如果我将增益设置为小于6dB 将发生什么变化THS4509将变得不可瞬变并会发生振荡。
Kai