您好!
我的客户使用两个 OPA564设计了一个电路、用于并联操作、如下所示。
VCC_LD:+5V/VEE_LD1:-3.3V


请查看 OPA562设计以了解是否存在任何问题。
使用一个 OPA564时、-3.3V 的最大电流为24mA。 但是、当使用两个 OPA564s 时、-3.3V 的最大电流为600mA。
请告诉我们电流消耗差异的原因。
谢谢你。
JH
This thread has been locked.
If you have a related question, please click the "Ask a related question" button in the top right corner. The newly created question will be automatically linked to this question.
您好、JH、
直接并联两个或多个运算放大器输出可能不会导致预期行为、例如输出电流的两倍。 每个单独的运算放大器之间都存在电压差异、例如失调电压会扰乱电路运行。 通常情况下、这表现为运算放大器电流不均和运算放大器发热不均。 最常见的情况是、当设计人员尝试并联运算放大器输出时、他们使用包含镇流电阻的电路来帮助平衡运算放大器之间的电流。
以下是 TI e2e 存档中有关该主题的讨论:
https://e2e.ti.com/blogs_/archives/b/thesignal/posts/paralleling-op-amps-is-it-possible
单独的 OPA564运算放大 器与并联的两个运算放大器的工作电流差异非常大、为24mA 与600mA。 正在 发生更大的情况、以导致大量工作电流变化。 我对您的电路有一些问题、这些问题可能有助于解释电路中发生的情况:
如果两个 OPA564的输出锁定在相对的输出轨上、一个输出将尝试将输出电流灌入/拉入另一个输出电流、并且电流可能非常高。
请告诉我您的发现。
此致、Thomas
精密放大器应用工程
尊敬的 Thomas:
客户对您的询问的答复如下。
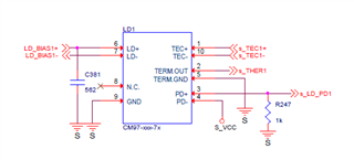
1. EP (P21)在 PCB 设计中处于开路状态。
2、通过以下路径连接。
OPA564 VOUT (LD_BIAS1+)-- LD1引脚6 (LD+)-- LD1 PIN7 (LD-)-- R230 (0.2欧姆)-- GND
目前、客户的 OPA564电路正在为 LD1提供80mA 至1.8A 的电流、并且 LD1运行没有问题。
但是、在 LD1的80mA~600mA 部分、OPA564的 V-(-3.3V)消耗400mA~180mA 电流、在 LD1的700mA~1.8A 部分、它消耗45mA~39mA 电流。
这是否会损坏 OPA564?
如果此症状不会损坏 OPA564、则客户正在尝试使用-5V 和1A 规格的负电源稳压器生产产品。
谢谢你。
JH
您好、JH、
很抱歉,我不清楚其中的一些解释,因此我需要进一步澄清。
我重申、我看到两个运算放大 器成功连接以进行并行输出操作的唯一方法是使用 Bruce 的 e2e 博客中所示的方法。
此致、Thomas
精密放大器