请注意,本文内容源自机器翻译,可能存在语法或其它翻译错误,仅供参考。如需获取准确内容,请参阅链接中的英语原文或自行翻译。
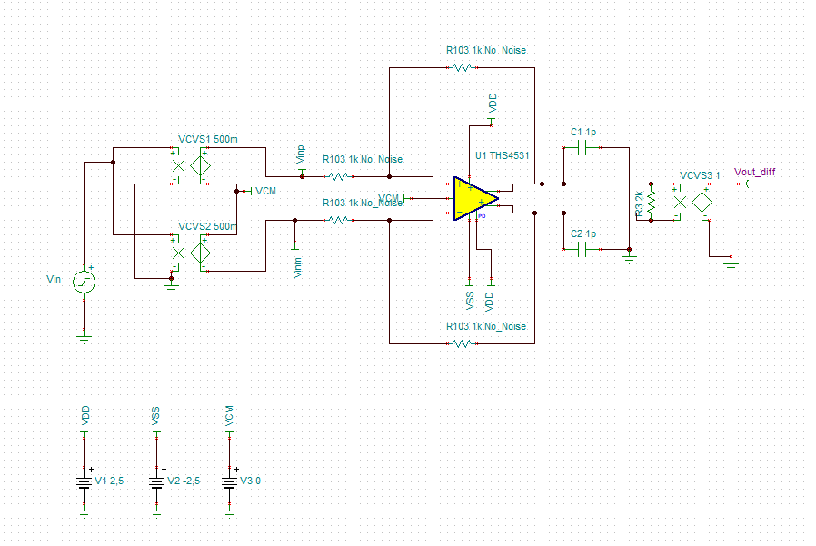
器件型号:THS4531 我知道我会为这个愚蠢的问题而抓住它、但是在这个 FDA 的 AC SIM 原理图中、"RNL)电阻器件的用途是什么? 对我来说、它在很大程度上看起来像是一个假的无噪声电阻器。

(三
(三
.subckt RNL a b 参数:R=1k
*H_H1 c b VH_H1 {R}
*VH_H1 a c 0
eres a 3 value ={I (VSENSE)* R}
Rdummy 30 3 1
VSENSE 30 b DC 0V
.end

