请注意,本文内容源自机器翻译,可能存在语法或其它翻译错误,仅供参考。如需获取准确内容,请参阅链接中的英语原文或自行翻译。
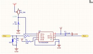
器件型号:TLV3502 您好、TI 专家
我 想确认他们的 TLV 3502电路是否正常。
但是、对于示波器、显示波形的想法是不合适的
为什么 输出波形并非始终并联的线路为高电平?
请参阅随附的屏幕截图。




This thread has been locked.
If you have a related question, please click the "Ask a related question" button in the top right corner. The newly created question will be automatically linked to this question.