请注意,本文内容源自机器翻译,可能存在语法或其它翻译错误,仅供参考。如需获取准确内容,请参阅链接中的英语原文或自行翻译。
器件型号:LMV358 您好,团队
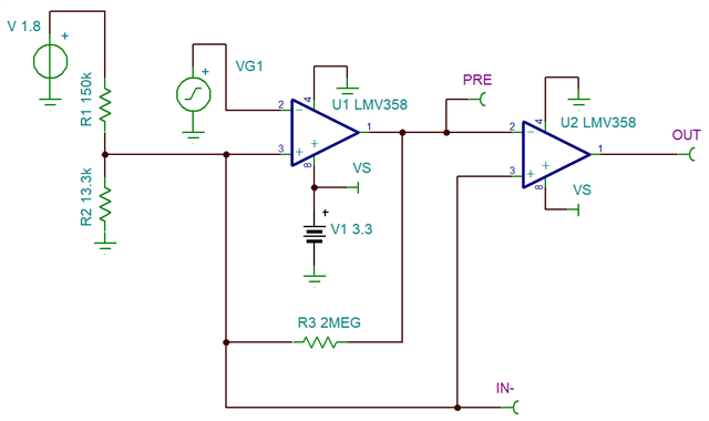
出于商业原因、我必须选择 LMV358作为第一级比较器和一级反转、并且不能添加任何类型的晶体管。 具体应用如下:
- IN+连接到一个大约0.15V 的基准源、该基准源由一个电阻器分压。 是一个 NTC 电阻器。 我们希望、当输入电压从0.6V 到0.15V 时、运算放大器第一级的输出信号将跳转、并且在运算放大器第二级反转后、将输出另一个跳波。
- 随附的是我的演示电路、仿真结果看起来不错、但我们担心当 IN-的电压从0.15v 上升时、会出现振荡。 您能否帮助我们在第一阶段添加迟滞电路以解决此潜在问题?
- 您能否帮助我们仔细检查此电路并找出其他潜在的电路问题、并提供改进建议?

e2e.ti.com/.../Jackie.TSC
此致
黄威斯利