请注意,本文内容源自机器翻译,可能存在语法或其它翻译错误,仅供参考。如需获取准确内容,请参阅链接中的英语原文或自行翻译。
器件型号:TLC4501A 尊敬的同事:
我们的客户有一个奇怪的问题。
他们在第一批产品中制造了一些 PCB、没有这个问题。
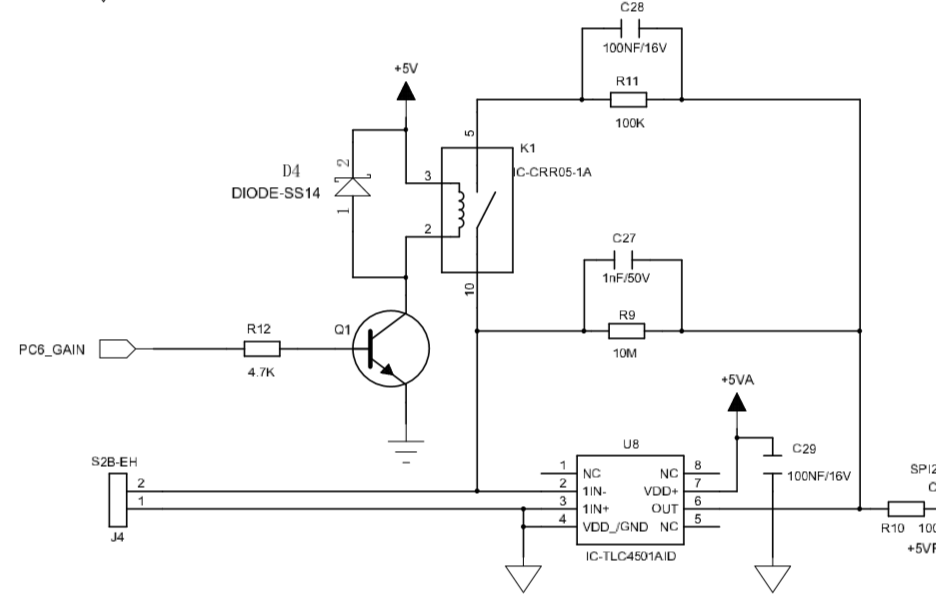
目前、他们在第二批产品中制造了一些 PCB、发现 PD 未连接到输入端时。 输出中有一个直流2-3mV。
该偏置电压与反馈电阻成正比、与反馈电容器无关。
在测试中、K1始终处于打开状态。
我让客户执行 AB 变化测试。 结果是我们的芯片正常、问题 是 PCB。
因此、我想存在流向反馈电阻的泄漏电流。
您能给我们一些建议、以找到原因或 PCB 布局吗?
非常感谢!
此致、
罗克苏
