主题中讨论的其他器件: AMC1301、 OPA376
尊敬的专家
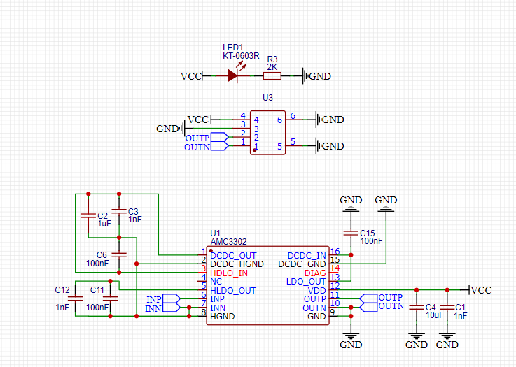
我刚刚购买了隔离式放大器 AMC3302 (具有集成直流/直流转换器的±50mV 输入、增强型隔离放大器)、计划直接连接到250uOhm 分流电阻器以用于电机控制应用。
我以前在 AMC1301上有过经验、它在+-250mV 输入下工作得很好、我使用函数发生器(正弦波形)直接注入 INP 和 INN
但是、由于我使用 AMC3302更改设计、IC 的输出仅保持1.65V 直流电压、这意味着放大器无法识别输入信号(由函数发生器生成)、可能我的原理图是错误的、需要更正。 请进行审核并提供反馈。 谢谢你






