This thread has been locked.

If you have a related question, please click the "Ask a related question" button in the top right corner. The newly created question will be automatically linked to this question.

[参考译文] PGA280:本底噪声

Guru**** 2504025 points
Other Parts Discussed in Thread: PGA280, PGA281, PGA103, PGA202, OPA2320

请注意,本文内容源自机器翻译,可能存在语法或其它翻译错误,仅供参考。如需获取准确内容,请参阅链接中的英语原文或自行翻译。

https://e2e.ti.com/support/amplifiers-group/amplifiers/f/amplifiers-forum/954015/pga280-noise-floor

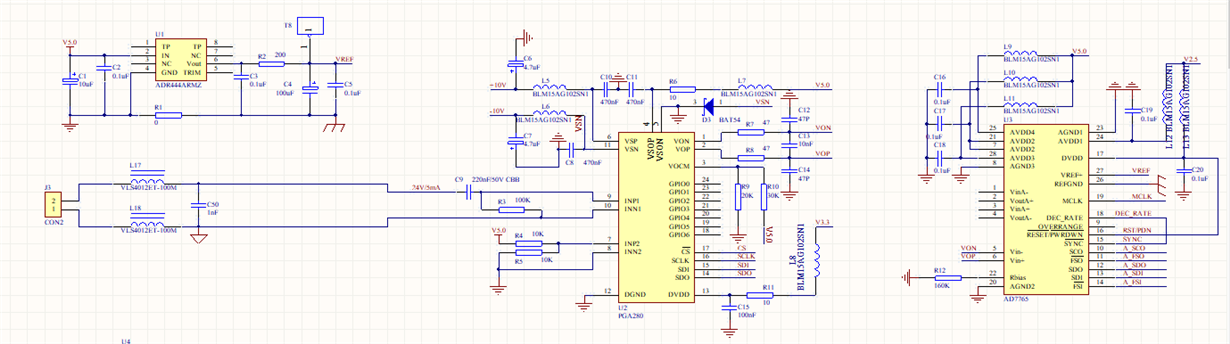
器件型号:PGA280
主题中讨论的其他器件: PGA281PGA103PGA202OPA2320

大家好、

我们的客户使用 PGA280 + AD7765进行信号采集

短接 AD7765的输入、噪声水平很低。 然而、当 PGA280 + AD7765一起测试时、输入短路、增益为1。 在采集 AD7765后、噪声水平非常高、大约为0.5mV。 检查电源的纹波性能、情况良好。 可能的原因是什么? 是否有任何方法可以消除该本底噪声?  

  • 请注意,本文内容源自机器翻译,可能存在语法或其它翻译错误,仅供参考。如需获取准确内容,请参阅链接中的英语原文或自行翻译。

    您好、Amy、

    PGA280是一款针对直流精度测量进行了优化的可编程增益放大器、通常用于相对低频信号。 它通常与使用相对较低输出数据速率的 Δ-Σ 转换器配对使用、其中低频范围内的信号或直流测量是需要关注的问题。 下面是 增益=1时 PGA281的总噪声 TINA 仿真图(PGA281使用与 PGA280相同的内核放大器)。  在上述电路配置中、PGA280独立在增益为1V/V 时的预期总输出噪声为@ 1MHz、为136uVRMS (或~0.9mVp-p)。

    系统上的总噪声也将取决于 Δ-Σ 数据速率和 Δ-Σ 转换器的数字滤波器设置。 例如、在~156kHz 的输出数据速率下、AD7765的数字滤波器指定64kHz 的-3dB 带宽。 在此频率下、PGA280的噪声预计约为~59.8uVRMS (或相当于~0.4mVp-p)。  您在系统中看到的0.5mVpp 时的噪声似乎接近于这些设置下此仪表放大器的预期噪声振幅。  降低噪声的一个建议可能是降低 Δ-Σ 的数据速率或降低 Δ-Σ 数字滤波器设置上的 f (-3dB)带宽。

    如果您发现噪声远远超过此值、请告知我们电源电压纹波的振幅和频率以及用于生成所有 PGA280电源(+/-10V 和+5V)的器件。

    谢谢、此致、

    Luis

      

  • 请注意,本文内容源自机器翻译,可能存在语法或其它翻译错误,仅供参考。如需获取准确内容,请参阅链接中的英语原文或自行翻译。

    您好、 Luis、

    感谢您的工作。 它非常详细。

    我们的客户需要我推荐可与 AD7765搭配使用的低噪声 PGA。 有以下要求。 我检查了符合客户要求的 PGA、噪声性能类似。 相对而言、PGA103和 PGA202更好。 我可以向客户推荐它吗? 您是否有任何好的建议

    1 μ s、介于10-10kHz 之间、

    首选2、差分输入、也可接受单端输入

    3、电源 ±10V  

    4、增益1、2、5、10、20、 100是可调节的

  • 请注意,本文内容源自机器翻译,可能存在语法或其它翻译错误,仅供参考。如需获取准确内容,请参阅链接中的英语原文或自行翻译。

    您好 Amy、

    PGA202和 PGA103是唯一支持1、10、100增益和+/-10V 电源增益的可编程增益放大器。

    PGA103提供单端输入、噪声密度为11nV/sqrt (Hz)、低频噪声为0.1uVp-p (0.1Hz 至10Hz)。

     PGA202提供差分输入、噪声密度为12nV/sqrt (Hz)、低频噪声为1.7uVp-p (0.1Hz 至10Hz)。  PGA202允许的输入共模为从电源轨到电源轨的5V。   

    这两个 PGA 都提供单端输出、因此可使用双放大器级(如 OPA2320)执行单端到差分转换、并根据 AD7765调制器的要求将信号转换为2.048V 共模。 请参阅下面的可能电路。

    谢谢、此致、

    Luis