您好、支持团队
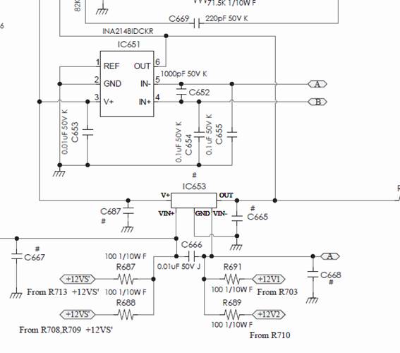
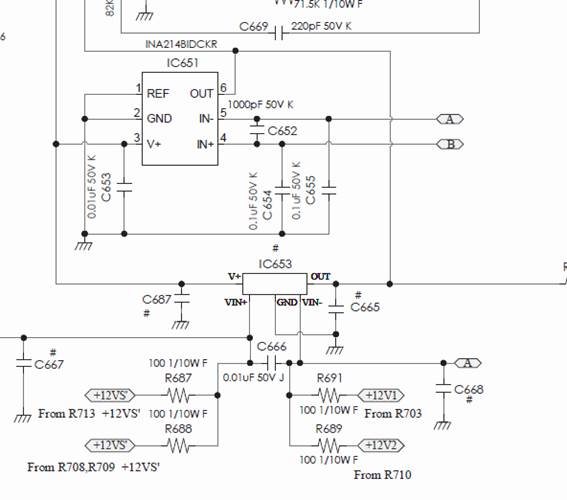
以下是测得的 ΔV Ω 感测电流电阻和 INA214 inputΔV
结果表明、如果输入滤波器的电阻从100 Ω 变为20 Ω、则输入电压 ΔV Ω 的损耗将得到显著改善
是由输入偏置电流还是输入失调电流引起的?
此外、当 INA214 IN+和 IN-的输入阻抗相同时、是否仍会受到输入偏置电流的影响?
BTW、 如何在以下公式中确定1250参数?
|
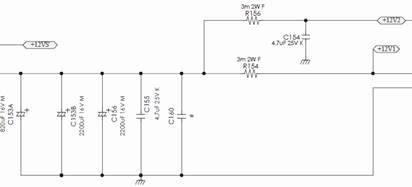
(R687=R688=R689=R691=100 Ω) |
(R687=R688=R689=R691=20 Ω) |
|||||||
|
ΔR154 μ A |
31.115 |
MV |
DC5545 PIN12-PIN15 |
ΔR154 μ A |
31.195. |
MV |
DC5545 PIN12-PIN15 |
|
|
ΔR156 μ A |
31.245. |
MV |
DC5545 PIN13-PIN14 |
ΔR156 μ A |
31.068 |
MV |
DC5545 PIN13-PIN14 |
|
|
(ΔR154 +ΔR156)/2 |
31.180 |
MV |
A-B_calculate |
(ΔR154 +ΔR156)/2 |
31.132. |
MV |
A-B_calculate |
|
|
ΔC652 μ A |
29.822 |
MV |
IC651 A-B_REAL |
ΔC652 μ A |
30.867 |
MV |
IC651 A-B_REAL |
|
|
ΔV μ A 损耗 |
1.358. |
MV |
ΔV 千 ΔC652 |
ΔV μ A 损耗 |
0.265 |
MV |
ΔV 千 ΔC652 |
|



