This thread has been locked.

If you have a related question, please click the "Ask a related question" button in the top right corner. The newly created question will be automatically linked to this question.

[参考译文] OPA376:OPA376问题

Guru**** 2422790 points
Other Parts Discussed in Thread: TPA3138D2, OPA376

请注意,本文内容源自机器翻译,可能存在语法或其它翻译错误,仅供参考。如需获取准确内容,请参阅链接中的英语原文或自行翻译。

https://e2e.ti.com/support/amplifiers-group/amplifiers/f/amplifiers-forum/921892/opa376-question-for-opa376

器件型号:OPA376
主题中讨论的其他器件:TPA3138D2

大家好、

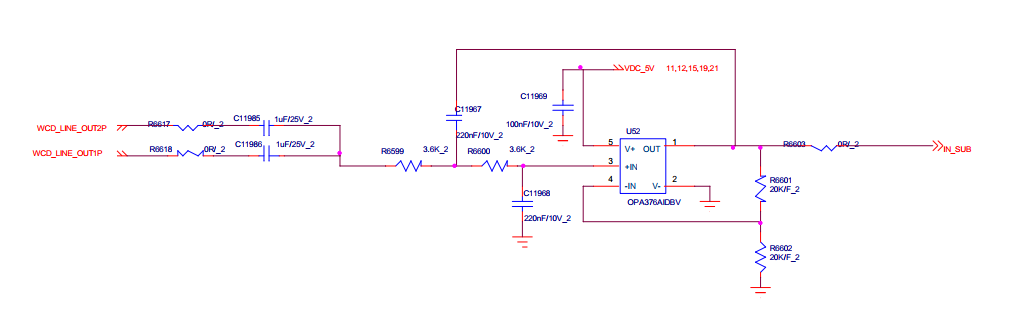
使用 OPA376进行2.1声道低音混合以及低音滤波、 音频 PA 使用 TPA3138D2来驱动5W 扬声器。 客户想知道是否可以这样做? 随附的电路图

e2e.ti.com/.../2.1_F05853903575EF8DFE56_-.pdf

谢谢、

安妮

  • 请注意,本文内容源自机器翻译,可能存在语法或其它翻译错误,仅供参考。如需获取准确内容,请参阅链接中的英语原文或自行翻译。

    尊敬的 Annie:

    您是指该电路?

    否、此电路将不起作用:

    e2e.ti.com/.../annie_5F00_opa376.TSC

    Kai

  • 请注意,本文内容源自机器翻译,可能存在语法或其它翻译错误,仅供参考。如需获取准确内容,请参阅链接中的英语原文或自行翻译。

    Annie、

    您的电路将不工作、因为您的正极输入是浮动的、导致正极轨上的输出崩溃-请参阅下面的。  为了使电路正常工作、必须有一条用于将 IB 电流连接到系统接地的直流路径。

  • 请注意,本文内容源自机器翻译,可能存在语法或其它翻译错误,仅供参考。如需获取准确内容,请参阅链接中的英语原文或自行翻译。

    是的、Annie、您的 SKF 未找到直流工作点、  

    您的电路的目标是具有 LP 有源滤波器的大约20Hz 输入高通  

    FO=200Hz

    Q=1

    AV = 2

    由于您是交流耦合的、因此在 MFB 实现中运行反相应该可以解决直流偏置问题、下面是一个实现-我在这里开发的工具将最大滤波器 C 限制为33nF (低成本 C0G) 因此 R 的值要高得多-如果您不介意 C>33nF、则可以轻松地重新扫描以降低 R 的值(我们喜欢使用 C0G 作为有源滤波器来获得温度稳定性、超过33nF 时、它们会迅速变得更昂贵)。  

    仿真文件、  

    e2e.ti.com/.../OPA376-MFB-filter.TSC

  • 请注意,本文内容源自机器翻译,可能存在语法或其它翻译错误,仅供参考。如需获取准确内容,请参阅链接中的英语原文或自行翻译。

    此外、Annie、  

    我对那些高 R 的噪声有点担心、这里是一个 SNR、假设 OPA376的最大输出为4Vpp (1.41Vrms)、不会太差、高于110dB SNR

  • 请注意,本文内容源自机器翻译,可能存在语法或其它翻译错误,仅供参考。如需获取准确内容,请参阅链接中的英语原文或自行翻译。

    尊敬的 Annie:

    我们一段时间没有收到您的消息。 我们希望问题得到解决。 现在关闭此主题。 如果您有任何其他问题、请回复重新打开。