
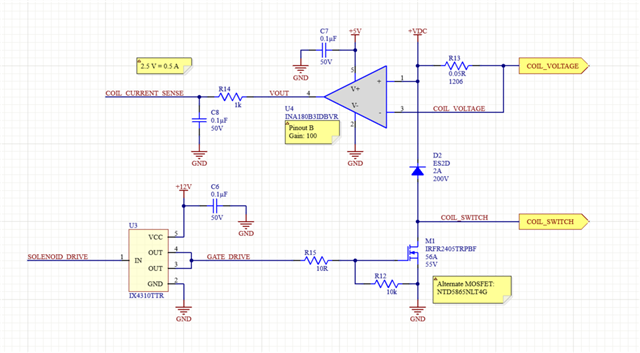
+VDC 为24 VDC。 螺线管连接到 CORE_VOLTAGE 和 CORE_SWITCH。 CORE_CURRENT_SENSE 连接到微控制器中的模数转换器。 电磁阀驱动来自微控制器的 PWM 输出。 PWM 算法运行良好、但无论 R13中的电流如何、电流感应放大器 VOUT 的输出均为5V。 我出了什么问题?
This thread has been locked.
If you have a related question, please click the "Ask a related question" button in the top right corner. The newly created question will be automatically linked to this question.
您好、Randall、
续流二极管关断直接位于线圈两端。 按照安装方法、分流器上可能会出现疯狂的压降、最终甚至会损坏 INA180。
此外、将一个具有足够电容的去耦电容器从分流器的左侧连接到 NMOS 的源极、并将开关元件(当然线圈除外)的所有轨道保持在靠近 INA180的位置。 这意味着:U3、M1、U4和去耦电容器的接地端应彼此非常靠近、否则布局电感可能会导致额外的电感反冲损坏。
通过增加 R15来降低开关速度也会有所帮助。 增加 R15的另一个优势是减少了注入 M1栅极源极电容的电荷。 由于 U3具有陡峭的边缘、大量开关噪声将注入接地线路、从而导致接地反弹、不必要的接地压降和电感反冲。
由于 INA180可能已经损坏、因此采用新的 INA180。
Kai