Thread 中讨论的其他器件: TL431
大家好、
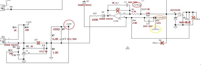
我的客户使用 LM324实现可调输出电压、他们发现输出电压范围无法调节。 情况如下。
NG IC 测试的输出电压调节范围为11.9~11.8V
2.正常 IC 测试的输出电压调节范围为12.3~11.8V、这是正常范围值
我们检查 IC 引脚14的12V 反馈、您可以通过良好的样片形式-3.3V~18.5V 和 NG IC 形式2.20V~6.28V 查看电压调节范围。
您可以帮助检查 IC 应用吗? 谢谢。
原理图

波形
好样片 

NG 采样



