This thread has been locked.

If you have a related question, please click the "Ask a related question" button in the top right corner. The newly created question will be automatically linked to this question.

[参考译文] TLV1805-Q1:有关比较器输出引脚电压的问题

Guru**** 2522770 points


请注意,本文内容源自机器翻译,可能存在语法或其它翻译错误,仅供参考。如需获取准确内容,请参阅链接中的英语原文或自行翻译。

https://e2e.ti.com/support/amplifiers-group/amplifiers/f/amplifiers-forum/850295/tlv1805-q1-question-about-the-comparator-output-pin-voltage

器件型号:TLV1805-Q1

尊敬的团队:

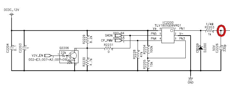
VIN=12V、红色圆圈处的电压为16V。  在这种情况下、输出(PN1)引脚是否会损坏?

谢谢、此致、

雪利

  • 请注意,本文内容源自机器翻译,可能存在语法或其它翻译错误,仅供参考。如需获取准确内容,请参阅链接中的英语原文或自行翻译。

    您好、Sherry、

    输出不能超过电源轨0.3V。

    输出是低电平还是高电平?

    对于输出高电平情况、需要将电流限制为小于10mA、以保护输出和 V+之间的 ESD 钳位二极管。

    如果输出为高电平,那么1k 电阻器会将电流限制为(16-12)/1k=4mA,这是很好的。

    如果输出为低电平、则电流为16V/1k=16mA。 这在输出电流限制范围内。 在16mA 时、输出将比 V-高大约0.5V、因此输出功率耗散为8mW、这将使裸片温度上升到高达1.3°C

    只要在 输出为高电平或低电平时存在1k 输出电阻以限制电流、我就不会看到任何损坏。