This thread has been locked.

If you have a related question, please click the "Ask a related question" button in the top right corner. The newly created question will be automatically linked to this question.

[参考译文] TINA/Spice/INA826:ECG/RLD 仿真

Guru**** 2535750 points
Other Parts Discussed in Thread: TINA-TI, INA826

请注意,本文内容源自机器翻译,可能存在语法或其它翻译错误,仅供参考。如需获取准确内容,请参阅链接中的英语原文或自行翻译。

https://e2e.ti.com/support/amplifiers-group/amplifiers/f/amplifiers-forum/812836/tina-spice-ina826-ecg-rld-simulation

器件型号:INA826
主题中讨论的其他器件:TINA-TI

工具/软件:TINA-TI 或 Spice 模型

您好!  

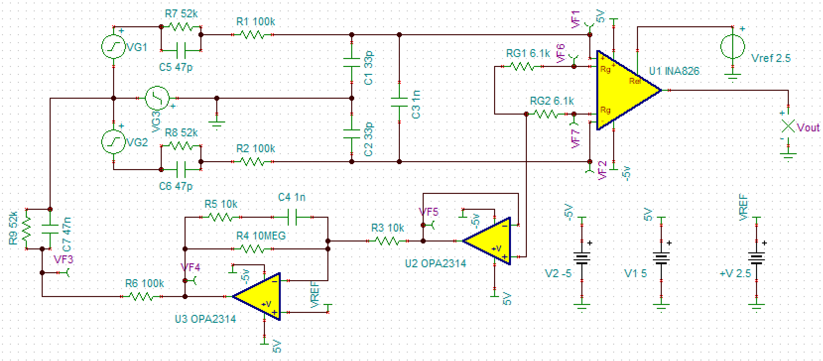
我使用 INA826来模拟 ECG/RLD 电路。 这里是我的电路和仿真结果。

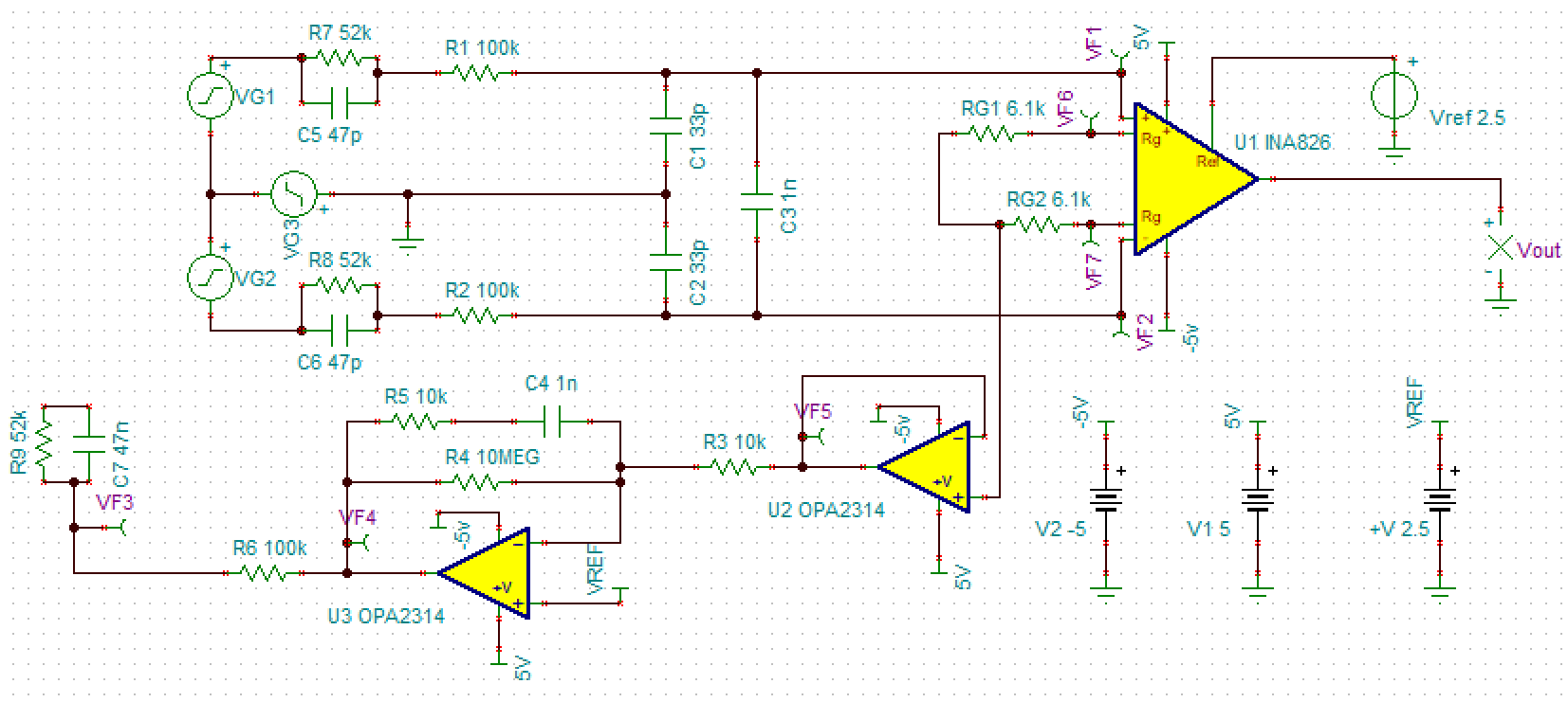
我认为、RLD 电路用于抵消50Hz~60Hz 共模电压的影响、因此我删除了 RLD 的导线。  新电路和仿真结果如下所示。
比较这两个仿真结果、似乎没有区别。   
我的仿真中是否有任何错误?  
  • 请注意,本文内容源自机器翻译,可能存在语法或其它翻译错误,仅供参考。如需获取准确内容,请参阅链接中的英语原文或自行翻译。

    您好、Jiandong、

    在 SPICE 中、电压源具有0输出阻抗、因此无论您的 RLD 放大器是否连接在仿真中、VG3都将始终将共模电压设置为 VG1和 VG2的中点。 考虑添加一个与 VG3串联的电阻器(1MΩ Ω 可能是一个很好的起始值)、以允许 RLD 电路设置共模电压。

  • 请注意,本文内容源自机器翻译,可能存在语法或其它翻译错误,仅供参考。如需获取准确内容,请参阅链接中的英语原文或自行翻译。

    尊敬的 Alex:

    电路现在工作。 谢谢!