请注意,本文内容源自机器翻译,可能存在语法或其它翻译错误,仅供参考。如需获取准确内容,请参阅链接中的英语原文或自行翻译。
器件型号:INA186 主题中讨论的其他器件: TINA-TI
您好!
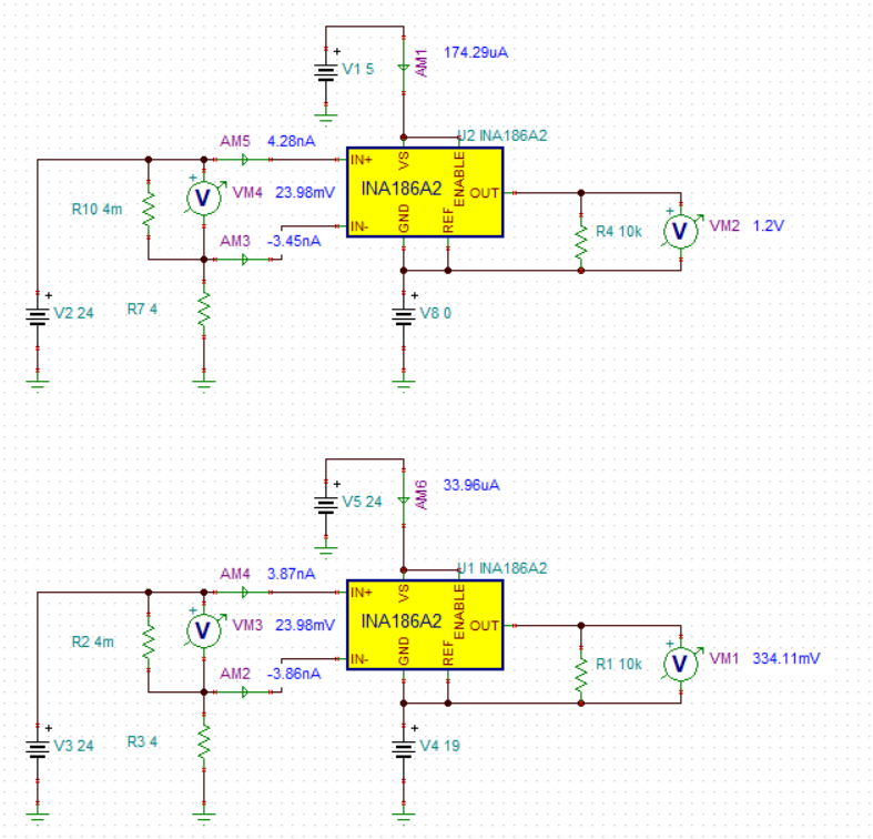
我想测量24V 电源的电流。 INA186的引脚 Vs 连接至24V、GND 为19V (由齐纳二极管生成)。 由于共模电压(大约+5V)和电源(+5V)要求得到满足、我预计结果不会有差异。
不过、TINA-TI 显示了仿真中的差异(请参阅下文)。 仿真是否有问题、或者这种预期行为是否存在?
谢谢、
Lars