主题中讨论的其他器件: TINA-TI、 INA214
大家好、
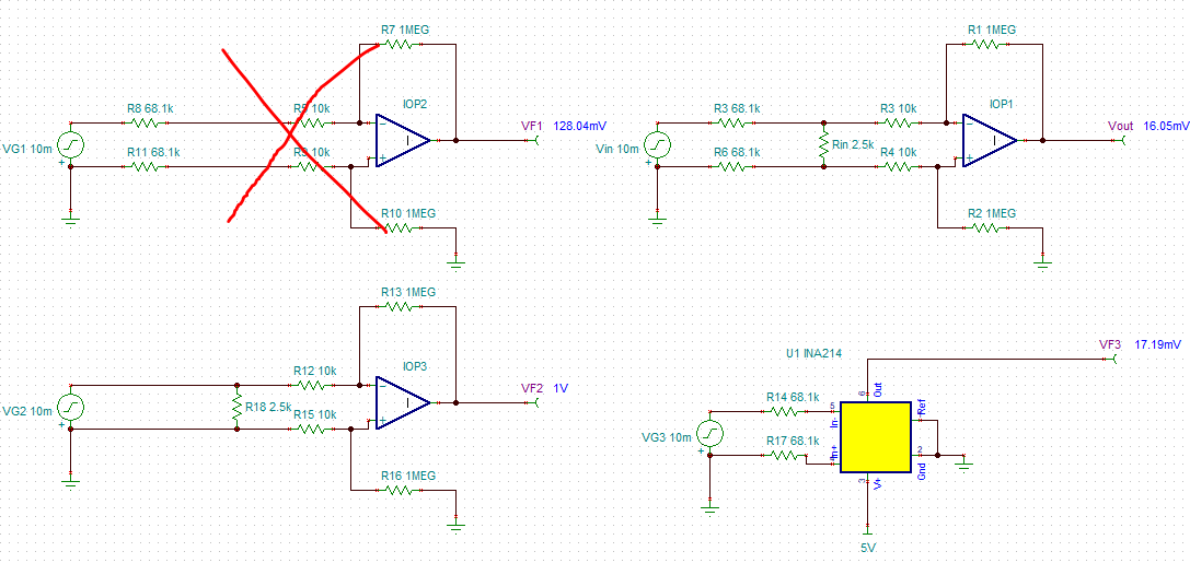
我们知道、INA214-Q1的增益为100V/V 我的客户希望具有可调增益、因此他们添加电阻器、如下所示以降低增益。
它们认为增益等于 R1/R3或 R2/R4、因此它们添加了与 R3和 R4串联的外部电阻器以降低增益。 它们添加的外部电阻器为68.1k、因此它们认为增益应为 R1/(R3+68.1K)=12.8、但测试结果显示增益仅为1.59。
您知道如何计算增益吗? 客户能否添加外部电阻器来更改增益? 非常感谢你的帮助。
BR、
Arie
