This thread has been locked.

If you have a related question, please click the "Ask a related question" button in the top right corner. The newly created question will be automatically linked to this question.

[参考译文] LOG114:在 LOG114的基准电流引脚(I2)上观察到的方波

Guru**** 2587905 points
Other Parts Discussed in Thread: LOG114, OPA335, LOG114EVM, OPA320

请注意,本文内容源自机器翻译,可能存在语法或其它翻译错误,仅供参考。如需获取准确内容,请参阅链接中的英语原文或自行翻译。

https://e2e.ti.com/support/amplifiers-group/amplifiers/f/amplifiers-forum/757996/log114-observed-square-wave-at-reference-current-pin-i2-of-log114

器件型号:LOG114
主题中讨论的其他器件: OPA335OPA320

我们在下面的电路中观察到参考 I2处的方波

因此、我们无法测量小于500nA 的电流、方波是应该位于 I2上、还是应该是直流电平(VCM 电平)?

请帮助解决此问题

  • 请注意,本文内容源自机器翻译,可能存在语法或其它翻译错误,仅供参考。如需获取准确内容,请参阅链接中的英语原文或自行翻译。
    您好、Venkatesh、

    "Current_Source"引脚上的信号是什么?

    Kai
  • 请注意,本文内容源自机器翻译,可能存在语法或其它翻译错误,仅供参考。如需获取准确内容,请参阅链接中的英语原文或自行翻译。

    尊敬的 Kai:

    它是100pA 至1mA 直流的直流电流

    此致、

    Venkatesh

  • 请注意,本文内容源自机器翻译,可能存在语法或其它翻译错误,仅供参考。如需获取准确内容,请参阅链接中的英语原文或自行翻译。
    您好、Venkatesh、

    是的、但由于 LOG114的引脚4位于2V、因此"Current_Source"引脚必须大于2V! 您有没有考虑过这一点?

    Kai
  • 请注意,本文内容源自机器翻译,可能存在语法或其它翻译错误,仅供参考。如需获取准确内容,请参阅链接中的英语原文或自行翻译。

    您好 Kai、

    是的、我已经考虑过这一点。

    我正在应用2.2V 电压、如下面所示

  • 请注意,本文内容源自机器翻译,可能存在语法或其它翻译错误,仅供参考。如需获取准确内容,请参阅链接中的英语原文或自行翻译。

    您好、Venkatesh、

    OPA335的输出信号是否稳定? 您可以将 R213增加到10k、将 R217增加到40k 吗?

    您可以将 R233增大到100R 吗?

    LOG114是否由干净的+5V 电源电压供电? 还是由有噪声的开关供电? OPA335还具有去耦电容器吗?

    另一个问题是 LOG114输入端的杂散电容。 从引脚3到 GND 和引脚4到 GND 的大杂散电容、当输入引脚上有较长信号线的一些布线时、可以看到这种电容会破坏 LOG114的稳定性并导致振荡。 解决方法是将 R135放置在靠近引脚3的位置、并将 R130 (或其他较大的电阻、例如2M 电阻)放置在靠近引脚4的位置。 这会将杂散电容与输入引脚隔离、并再次恢复相位裕度。

    顺便说一下、L12的用途是什么? 如果该电感谐振、极性错误的输入电流可能会达到 LOG114。 请注意、LOG114无法在输入引脚3和4处处理真正的交流电流!

    Kai

  • 请注意,本文内容源自机器翻译,可能存在语法或其它翻译错误,仅供参考。如需获取准确内容,请参阅链接中的英语原文或自行翻译。

    Kai klaas69、您好、

    感谢您的支持、下面是我对您问题的回答。

    1) 1) OPA335的输出信号是否 稳定?

    是的、它稳定。 我们在示波器上检查了它。

    2)是否可以将 R213增加到10k,将 R217增加到40k?

    我们尝试了这种方法。 在 I2上观察到仍然振荡。

    3) 3)您可以将 R233增大到100R 吗?

    我们尝试了这种方法。 在 I2上观察到仍然振荡。

    4) 4) R135靠近引脚3?

    是的。 您可以参考附加布局。

    5) L12的目的是什么?

    L2未连接。 R330为0Ω Ω、R130也为0Ω Ω。

    5) 5) LOG114是否 由干净的+5V 电源电压供电?

    我们使用线性电源 和锂离子电池对其进行了试验、但 I2上仍然存在方波振荡。

    6) 6) OPA335 是否还具有去耦电容器?

    否 但连接到外部

    7)观察:

    我们还有一个观察结果 、即当 Vbias 逐渐减小、振荡频率降低、并且当 Vbias 达到1.35V 时、振荡在 I2完全消失。

    我们将向您发送我们在 I2观察到的布局和波形。

    I2 @ VBias 2V

    LOG114的布局:

  • 请注意,本文内容源自机器翻译,可能存在语法或其它翻译错误,仅供参考。如需获取准确内容,请参阅链接中的英语原文或自行翻译。
    您好、Venkatesh、

    如果引脚3和引脚4上的杂散电容过大、会使内部 TIA 的相位裕度降低、那么3MHz 振荡就是我所期望的。 您应该尽量减少引脚4处的信号布线! 增加 R281应该会停止振荡。 可以尝试一下吗? 并将 R281直接安装在引脚4上!

    Kai
  • 请注意,本文内容源自机器翻译,可能存在语法或其它翻译错误,仅供参考。如需获取准确内容,请参阅链接中的英语原文或自行翻译。

    我将电阻器 R281安装在靠近引脚4 的位置(切断之前连接引脚4的布线)。 我尝试使用 R281到2 Mohm 的值。

    但仍然以相同的频率和振幅观察方波。

  • 请注意,本文内容源自机器翻译,可能存在语法或其它翻译错误,仅供参考。如需获取准确内容,请参阅链接中的英语原文或自行翻译。
    您好、Venkatesh、

    布局与原理图不同。 您能否显示完整的原理图?

    Kai
  • 请注意,本文内容源自机器翻译,可能存在语法或其它翻译错误,仅供参考。如需获取准确内容,请参阅链接中的英语原文或自行翻译。

    您好 Kai、

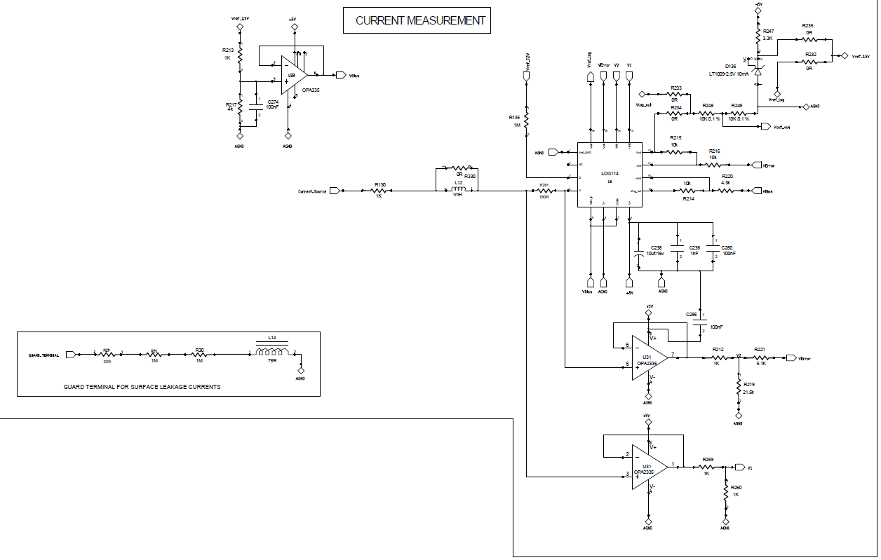
    布局原理图

    此致、

    Venkatesh

  • 请注意,本文内容源自机器翻译,可能存在语法或其它翻译错误,仅供参考。如需获取准确内容,请参阅链接中的英语原文或自行翻译。

    您好、Venkatesh、

    Hmm、电阻器 R232、R233、R234和 R235是否已安装? V2连接到哪里? 非常混乱。 所有这些附加电路... 它的用途是什么?

    LOG114的 A4和 A5不是通用运算放大器。 它们只能用于 LOG114的缩放、并且只能处理其内部信号。

    我要把 LOG114中的所有不是迫切需要的东西都从它上删除、以使 LOG114正常工作。 并小心处理任何额外的电路、这些电路会增加 LOG114输入端的杂散电容!

    Kai

  • 请注意,本文内容源自机器翻译,可能存在语法或其它翻译错误,仅供参考。如需获取准确内容,请参阅链接中的英语原文或自行翻译。

    您好 Kai、

    我们仅根据先前上传的电路图安装了这些组件。 我们还采取了同样的战略,即首先开始使用 LOG114。 除了 LOG114基本电路之外、我们还没有安装任何其他组件。  请参阅下面的原理图 NC 组件未焊接在 PCB 上。

    我们观察到、当我们将一个电容器(4.7uF)从 I2 (引脚3)放置到 VBias 时、I2没有方波振荡、但输出端有明显的50Hz 振荡。

    您可以在 Vlogout 引脚9处看到50Hz 波形、如下所示。 此外、我们还尝试使用铝箔屏蔽 LOG114、但它不会影响50Hz 输出振荡。

    此致、

    Venkatesh

     

  • 请注意,本文内容源自机器翻译,可能存在语法或其它翻译错误,仅供参考。如需获取准确内容,请参阅链接中的英语原文或自行翻译。
    您好、Venkatesh、

    当然、不允许将大电容从 TIA 的输入端(LOG114的引脚3)连接到交流接地端(U33的输出)! 这将使 LOG114完全停止工作!

    请注意、在所有这些测试中、LOG114可能会同时损坏、您应该考虑用一个新的 LOG114替换它。

    您还应考虑使用双电源电压运行 LOG114、以便引脚3和引脚4位于虚拟 GND 上。 这会使您的电流测量变得更加轻松。

    从这条糟糕的输入线路一直到引脚4、一切都被切断了。 在 R281的左侧进行切割。 增加 R281并让大约500nA 的电流流入引脚4。 最好将测试电路更改为数据表图2中所示的电路。

    请注意、A3、A4和 A5是非常快的放大器。 整个 LOG114速度很快。 您不能连接长线路和附加电路、从而将杂散电容增加到引脚3和引脚4。 仅使用数据表中推荐的电路和接线。

    Kai
  • 请注意,本文内容源自机器翻译,可能存在语法或其它翻译错误,仅供参考。如需获取准确内容,请参阅链接中的英语原文或自行翻译。
    Venkatesh

    我们尚未收到您的回复;您是否能够解决您的问题? 如果不是只发布另一个回复。

    谢谢
    Dennis
  • 请注意,本文内容源自机器翻译,可能存在语法或其它翻译错误,仅供参考。如需获取准确内容,请参阅链接中的英语原文或自行翻译。

    尊敬的 Dennis:

    问题尚未解决。 我们尝试了一切。 甚至我们还点了新鲜的 LOG114。

    但没有什么帮助。

  • 请注意,本文内容源自机器翻译,可能存在语法或其它翻译错误,仅供参考。如需获取准确内容,请参阅链接中的英语原文或自行翻译。
    您好、Venkatesh、

    LOG114是一款快速芯片。 在将长线路和附加电路连接到输入引脚3和引脚4时会遇到问题、这会增加这些引脚的杂散电容。 仅使用数据表中推荐的电路和接线。

    LOG114针对将光电二极管直接连接到输入而不是长电缆进行了优化。

    Kai
  • 请注意,本文内容源自机器翻译,可能存在语法或其它翻译错误,仅供参考。如需获取准确内容,请参阅链接中的英语原文或自行翻译。
    此外、如何生成 Vref_2.5V? 您是否对其进行了示波、以确保基准电压不会移动?
  • 请注意,本文内容源自机器翻译,可能存在语法或其它翻译错误,仅供参考。如需获取准确内容,请参阅链接中的英语原文或自行翻译。
    使用示波器进行检查、未观察到任何噪声、也是稳定的
  • 请注意,本文内容源自机器翻译,可能存在语法或其它翻译错误,仅供参考。如需获取准确内容,请参阅链接中的英语原文或自行翻译。
    我们已经创建了类似的电路板、如 LOG114EVM、但电路板上仍然存在相同的问题。
    应用:我们通过向绝缘层施加高压来测量泄漏电流、因此我们具有较长的电缆路径。 我们如何处理它。
  • 请注意,本文内容源自机器翻译,可能存在语法或其它翻译错误,仅供参考。如需获取准确内容,请参阅链接中的英语原文或自行翻译。
    您好、Venkatesh、

    一种补救方法是为外部 TIA 的输入提供测量电流。 该 TIA 可以更好地补偿输入端的杂散电容、因为您可以在反馈环路中添加相位超前电容来恢复相位裕度、而 LOG114无法实现这一点。

    然后、您可以借助安装在 TIA 输出端和 LOG114输入端之间的简单电阻器将该 TIA 的输出电压转换为电流。 当然、您可能需要一个额外的逆变器来校正 TIA 导致的180°相移。 或者更改测量电流的极性。 那么、您只需要 TIA、而不需要其他逆变器。 另请参见 LOG114数据表的图8和图9。

    这是否可行取决于测量电缆的实际杂散电容和采用的运算放大器。 应该能够使用这个方法处理大约几百 pF 的杂散电容。 在任何情况下、您都应该对 TIA 进行相位稳定性分析。 这需要测量或至少估算杂散电容。

    Kai
  • 请注意,本文内容源自机器翻译,可能存在语法或其它翻译错误,仅供参考。如需获取准确内容,请参阅链接中的英语原文或自行翻译。
    Venkatesh 您好、

    我一直在研究您的 LOG114电路、以了解它与数据表图中的 LOG114单电源电路有何不同。 2.
    我们从未见过您报告的这个振荡问题、因此您的电路肯定会有一些不同的东西导致不稳定。 您的电路与图 2电路、通过几种方法以及有关差异的一些东西、可能会导致您在 I2输入端观察到的振荡。

    在图 2电路 VCM 引脚5和 V- COM 引脚7连接在一起、并连接到内部2.5V 基准引脚16。 这是一个低阻抗基准输出。 您的电路的引脚5和7连接到 OPA335、2V_VBIAS 输出。 OPA335是一款 CMOS 自动置零运算放大器、其开环输出阻抗(Zo)很复杂;尤其是当频率增加到超过其可用带宽的高端时。 如果是这种情况、它向 LOG114引脚5和7提供的阻抗将不再是低电平、因为它具有内部 VREF 缓冲器引脚16。 您将注意到、您观察到的振荡在3MHz 范围内、超出了 OPA335单位增益带宽。

    如果可能、我建议使用内部 LOG114 VREF 引脚16。 如果这不是一个选项、请尝试用带宽更宽、Zo 更低的运算放大器(如 OPA320)替换 OPA335。 它具有20MHz 的单位增益带宽和频率范围内更平坦、阻性更高的 Zo 特性。 或者、您可以尝试使用 A4或 A5、即 LOG114内部的未指定运算放大器。 然后、查看振荡是否仍然存在于 I2中。

    此致、Thomas
    精密放大器应用工程