大家好
这是 Milav Soni。
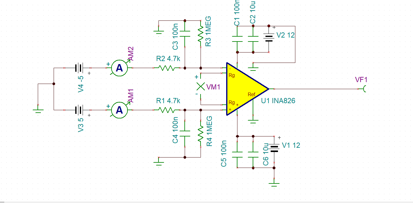
在我的项目之一中、我使用了 INA826AIDGKR 工具放大器。
我需要大于66M Ω 的高输入阻抗。
当我们向 INA 施加以下电源时、我只想知道电流表的方向。
->在正极端子上提供+5V 电源。
->在负极端子上提供-5V 电源。
那么问题是,+ve 和-ve 分支中的电流表方向是什么?
在这两种情况下、它都是从源极到 INA 吗? 或者在两个分支中都不同?
我问这个问题,因为我的输入阻抗小于66Mohm。
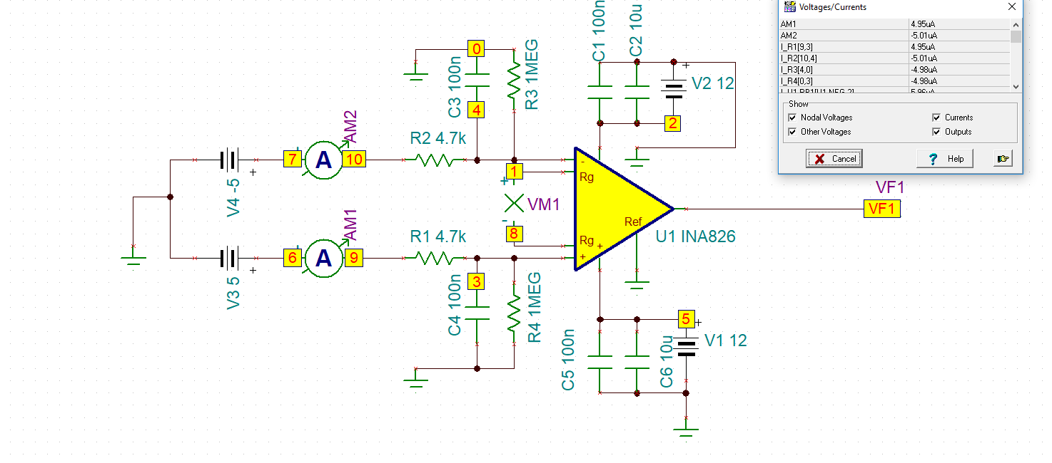
我在这里附上了我的设置的屏幕截图。
我得到了"AM2"的负值、并且根据差分电流 ID = AM1 - AM2的定义
= 4.95 -(-5.01)
= 9.96uA
在这种情况下、ID 会增加、输入阻抗 会降低。 我还附上了结果屏幕截图。
请帮助我解决此问题。
谢谢你
Milav Soni


