主题中讨论的其他器件: ADS1274、 TINA-TI
您好!
我叫 Thomas、我正在撰写关于模块化低成本(高)精密数据采集系统设计的主论文。
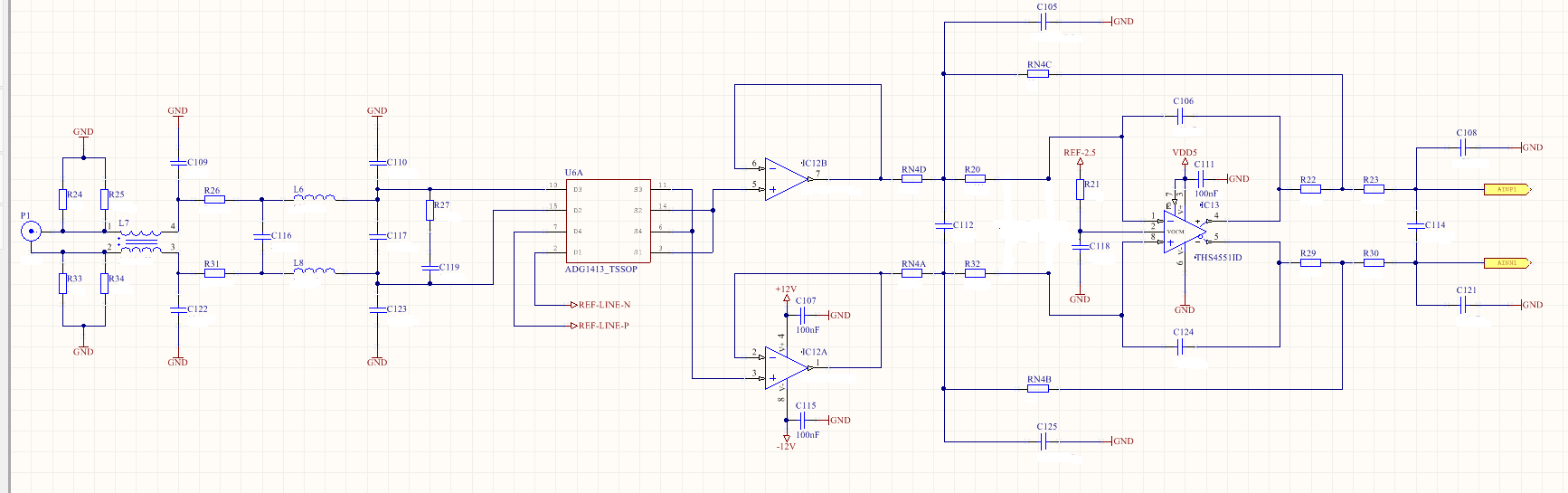
采集系统的前端包括一个无源输入滤波器、电压缓冲器、一个使用增益为1/5的 THS4551的多反馈滤波器、为 ADS1274馈送信号。 (使用2个通道)
根据使用 LTSpice 进行的仿真、设计和制造已完成、因为行为处于所需范围内。
现在、在验证我的设计时、我必须注意到 MFB 的积分非线性在25ppm 范围内。 非线性发生在 MFB/FDA 上、所有之前的级都是线性的。 下图显示了输入电压范围内的输出误差、以 ppm 为单位。
有人能给我一个提示吗、这种行为的原因是什么?
如果需要、我可以通过电子邮件发送原理图、包括值。
此致
Thomas

