This thread has been locked.

If you have a related question, please click the "Ask a related question" button in the top right corner. The newly created question will be automatically linked to this question.

[参考译文] LMH6702QML-SP:LMH6702QML-SP

Guru**** 2535750 points
Other Parts Discussed in Thread: LMH6702QML-SP, LMH6702, TINA-TI

请注意,本文内容源自机器翻译,可能存在语法或其它翻译错误,仅供参考。如需获取准确内容,请参阅链接中的英语原文或自行翻译。

https://e2e.ti.com/support/amplifiers-group/amplifiers/f/amplifiers-forum/740478/lmh6702qml-sp-lmh6702qml-sp

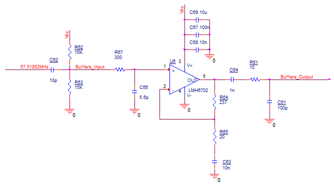
器件型号:LMH6702QML-SP
主题中讨论的其他器件: LMH6702TINA-TI

你好
我在以下拓扑中使用 LMH6702QML-SP:

总的来说,我对他的工作感到满意,但我想减少他的电流消耗。  在这方面、我能否增大反馈电阻(237欧姆)、如果是、该值是多少?

祝你一切顺利

Ilya

  • 请注意,本文内容源自机器翻译,可能存在语法或其它翻译错误,仅供参考。如需获取准确内容,请参阅链接中的英语原文或自行翻译。
    您好 Ilya、

    当反馈电阻与 OPAMP 设计的建议值相差太大时、电流反馈放大器不喜欢它。 数据表第8页显示:

    "LMH6702经过优化、可与237Ω Ω 反馈电阻器配合使用。 使用较低的值会导致脉冲响应中出现过度振铃、而较高的值会限制带宽。"

    因此、是的、如果您可以忍受带宽降低的情况、则反馈电阻器可以稍微增大一点。

    您是否已运行 TINA-TI 仿真?

    Kai
  • 请注意,本文内容源自机器翻译,可能存在语法或其它翻译错误,仅供参考。如需获取准确内容,请参阅链接中的英语原文或自行翻译。
    Ilya、
    负责该器件的工程师现已推出。 他可以在下面补充 Kai 的意见。
    此致、
    涉水