This thread has been locked.

If you have a related question, please click the "Ask a related question" button in the top right corner. The newly created question will be automatically linked to this question.

[参考译文] INA300-Q1:未检测到过流

Guru**** 2635075 points

Other Parts Discussed in Thread: INA300-Q1, INA300EVM, INA300

请注意,本文内容源自机器翻译,可能存在语法或其它翻译错误,仅供参考。如需获取准确内容,请参阅链接中的英语原文或自行翻译。

https://e2e.ti.com/support/amplifiers-group/amplifiers/f/amplifiers-forum/687277/ina300-q1-overcurrent-not-detected

器件型号:INA300-Q1
主题中讨论的其他器件: INA300EVMINA300

您好!

我已经为过流检测电路的电池管理电路选择了此部件。 我已经在 TINA 软件中仿真了这个部件、并且它被成功仿真。

但是、当我在 板上实施该电路时、它不起作用。 问题是、该电路 不会检测过流。 过流设置限值为2A、限值电阻值为909R。 我们需要检查 透明模式下的电路。  

您能提供解决方案。

  • 请注意,本文内容源自机器翻译,可能存在语法或其它翻译错误,仅供参考。如需获取准确内容,请参阅链接中的英语原文或自行翻译。

    您好、Priya、

    您能向我们展示您的原理图吗? 如何选择分流器?

    Kai

  • 请注意,本文内容源自机器翻译,可能存在语法或其它翻译错误,仅供参考。如需获取准确内容,请参阅链接中的英语原文或自行翻译。

    您好、Priya、

    有多种误差来源可能会使实际跳变点更高。  下面是我对您在检测中可能看到的误差所做的一些计算。  由于我不知道您的系统共模电压和电源是多少、我假设它们与数据表中列出的规格所用的条件相同。  至于您的电阻器(分流器和限值)、我假设容差为1%。  考虑到可能的错误后、如果您的器件仍然未检测到、请告诉我。

  • 请注意,本文内容源自机器翻译,可能存在语法或其它翻译错误,仅供参考。如需获取准确内容,请参阅链接中的英语原文或自行翻译。

    Simmons、您好!

    感谢您的回复。

    我 已经看到 您的计算、它与我计算的相同。 但是、电路未检测过流。

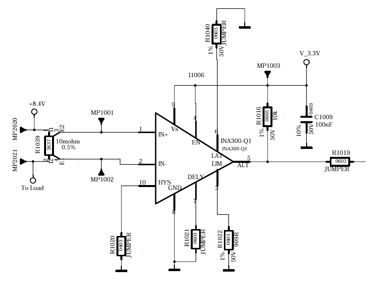
    我将在此分享原理图供 您参考。

    谢谢、此致、

    Priya Bagal

  • 请注意,本文内容源自机器翻译,可能存在语法或其它翻译错误,仅供参考。如需获取准确内容,请参阅链接中的英语原文或自行翻译。
    您好、Priya、

    您能为我们进行一些测量吗? 让2A 流经分流器并测量 IN+输入、IN-输入和 LIMIT 引脚上的电压。

    Kai
  • 请注意,本文内容源自机器翻译,可能存在语法或其它翻译错误,仅供参考。如需获取准确内容,请参阅链接中的英语原文或自行翻译。

    您好、Priya、

    我像下图那样设置 INA300EVM、并能够触发器件。  我的设置模拟了分流电阻器和限流电阻器会对 INA300-Q1施加的电压条件。  此时、我怀疑您的器件损坏或并非所有引脚均已正确焊接。  因此、我会在显微镜下检查您的设备、或者更换部件并评估新设备是否无法正常工作。  如果仍然存在问题、则可能是寄生效应布局问题或涉及瞬态破坏器件的系统问题。

  • 请注意,本文内容源自机器翻译,可能存在语法或其它翻译错误,仅供参考。如需获取准确内容,请参阅链接中的英语原文或自行翻译。
    Simmons、您好!

    感谢您的支持。
    然而,问题仍未解决。 我检查了 PCB 布局、这是可以的。 我已经检查了所有可能的情况、比如我更改了组件、我还组装了另一个板并进行了检查。 但问题仍然相同。 此外、我在锁存模式下对其进行了检查、然后得到了相同的结果。
    根据计算结果、我在限流电阻器和感应电阻器上得到相同的电压。 但是、为什么我没有获得输出。
    请您解决这个问题吗?

    谢谢、此致、
    Priya Bagal
  • 请注意,本文内容源自机器翻译,可能存在语法或其它翻译错误,仅供参考。如需获取准确内容,请参阅链接中的英语原文或自行翻译。
    您好、Priya、

    您是否阅读过我的帖子?

    Kai
  • 请注意,本文内容源自机器翻译,可能存在语法或其它翻译错误,仅供参考。如需获取准确内容,请参阅链接中的英语原文或自行翻译。
    您好、Priya、

    我怀疑您上面布置的电路是大得多的系统的一部分、因此具有上电序列。 在上电期间、INA300-Q1可能会承受电气过载。 我会在启动时监控电源引脚、并查看电压是否超过6V。 如果可能、我还会监控数字引脚。 什么是警报输出的下游?
  • 请注意,本文内容源自机器翻译,可能存在语法或其它翻译错误,仅供参考。如需获取准确内容,请参阅链接中的英语原文或自行翻译。

    您好 Kai、

    是的、我已经阅读了您的帖子。 我已附上关于西蒙斯评论的示意图。 如果您有任何解决方案、请检查并提出建议。

    谢谢、此致、

    Priya Bagal

  • 请注意,本文内容源自机器翻译,可能存在语法或其它翻译错误,仅供参考。如需获取准确内容,请参阅链接中的英语原文或自行翻译。
    您好、Priya、

    您能为我们进行一些测量吗? 让2A 流经分流器并测量 IN+输入、IN-输入和 LIMIT 引脚上的电压。

    如何为 INA300生成3.3V 电压? 是否有噪声叠加到3.3V? 您的应用是否涉及任何布线?

    Kai
  • 请注意,本文内容源自机器翻译,可能存在语法或其它翻译错误,仅供参考。如需获取准确内容,请参阅链接中的英语原文或自行翻译。

    您好 Kai、

    如果我们从 INA300-Q1传递2A 电流、则限流电阻器上的电压为18mV。 我们使用 LDO 生成了3.3V 电压、IN+引脚上的电压为8.4V。

    您能解释一下 INA300-Q1的基本工作。 因为我仍然没有得到解决方案。

    谢谢、此致、

    Priya

  • 请注意,本文内容源自机器翻译,可能存在语法或其它翻译错误,仅供参考。如需获取准确内容,请参阅链接中的英语原文或自行翻译。
    Simmons、您好!
    我的问题未得到解决。 请您解释一下、该电路是如何工作的?
  • 请注意,本文内容源自机器翻译,可能存在语法或其它翻译错误,仅供参考。如需获取准确内容,请参阅链接中的英语原文或自行翻译。

    您好、Priya、

    假设您没有忽略会损坏器件的瞬态、因为它会连接电池或启动序列、电流会流经分流电阻器、从而产生与 Vlimit 电压相比较的电压、  μs 触发警报、在50 μ s 后将其拉低(因为延迟接地)。  因此、如果触发警报、则感测到的电压将需要比 Vlimit 低4mV、然后警报将恢复为高电平。

  • 请注意,本文内容源自机器翻译,可能存在语法或其它翻译错误,仅供参考。如需获取准确内容,请参阅链接中的英语原文或自行翻译。

    您好、Priya、

    我在实验室中的硬件设置模仿您的条件并工作。 因此、我怀疑存在连接问题或您的部件损坏。 在过流情况下、我需要您直接在 INA300引脚上进行探头、以查找器件接地与 HYS 引脚、器件接地和限位引脚、器件接地和使能引脚、器件接地和锁存引脚、器件接地和电源引脚、器件接地和延迟引脚之间的电压差。 我还需要您测量 IN+和 IN-引脚之间的差分。 我想强调的是、这些需要直接位于器件引脚上、这需要精密尖头的万用表探针。 在下图中、我展示了测量限位引脚和器件接地之间的差分电压的合适和不适当的探头放置示例。 确保对所有测量使用正确的放置方式。  请告诉我您测量的电压。

  • 请注意,本文内容源自机器翻译,可能存在语法或其它翻译错误,仅供参考。如需获取准确内容,请参阅链接中的英语原文或自行翻译。

    您好 Kai、

    如果2A 电流流经分流器、则 LIMIT 引脚上的电压为18mV。 IN+引脚处的电压为8.4V 。 我们使用 LDO UA78M33QDCYRG4Q1生成3.3V 电压。 我们当时没有使用任何电缆。

  • 请注意,本文内容源自机器翻译,可能存在语法或其它翻译错误,仅供参考。如需获取准确内容,请参阅链接中的英语原文或自行翻译。
    您好、Priya、

    您是否已成功直接在器件的引脚上进行探测?
  • 请注意,本文内容源自机器翻译,可能存在语法或其它翻译错误,仅供参考。如需获取准确内容,请参阅链接中的英语原文或自行翻译。

    您好 Kai、

    是的、我直接在器件的引脚上管理了探针、我也在测试点端检查了探针。

    未检测到双向过流。

  • 请注意,本文内容源自机器翻译,可能存在语法或其它翻译错误,仅供参考。如需获取准确内容,请参阅链接中的英语原文或自行翻译。
    您好、Priya、
    当您直接在引脚1和引脚2上探测时、电压的值是多少。 请测量这些差分。 在测试点(MP2020- MP2021)、(MP1001 - MP1002)或直接在引脚1-2上进行探测时是否有差异?
  • 请注意,本文内容源自机器翻译,可能存在语法或其它翻译错误,仅供参考。如需获取准确内容,请参阅链接中的英语原文或自行翻译。
    您好 Javier、
    当我在测试点(MP2020- MP2021)上进行探测时、电压为18mV、当我探测到测试点(MP1001 - MP1002点)时、电压也为18mV。

    此致、
    Priya
  • 请注意,本文内容源自机器翻译,可能存在语法或其它翻译错误,仅供参考。如需获取准确内容,请参阅链接中的英语原文或自行翻译。
    您好、Priya、

    如果您稍微改变909R 电阻、假设在两个方向上都有20%的电阻、那么过流检测是否起作用?

    如果所有这些提示都不起作用、那么现在是时候使用新的 INA300并再次检查它了。

    Kai
  • 请注意,本文内容源自机器翻译,可能存在语法或其它翻译错误,仅供参考。如需获取准确内容,请参阅链接中的英语原文或自行翻译。
    您好 Kai、
    我已经检查了所有这些可能性、如
    1) 1)我更改了限流电阻器值、还更改了分流电阻器。
    2) 2)我已经使用4个不同的电路板检查了4个不同的 INA300、但毕竟结果是相同的。
  • 请注意,本文内容源自机器翻译,可能存在语法或其它翻译错误,仅供参考。如需获取准确内容,请参阅链接中的英语原文或自行翻译。
    您好、Priya、

    借助您提供的信息、我们消除了器件可能出现的任何连接问题。 仍然是一个可能的解释、就是由于加电时或初始电池连接时发生的瞬变而造成的损坏。 如果您的布线较长或电感器与该器件一致、则可能会出现超过器件限值的瞬态峰值。 有几种方法可以测试这一点。 在这些条件下、您可以在器件的输入端连接示波器、也可以在输入端放置 tvs 二极管、以将其钳制到最小接地电压和36V 的最大电压。 您还可以在分流器和 INA300之间放置电阻器、以限制流入输入端的电流。 在本说明中、测量流入 IN+和 IN-输入的电流也可能揭示内部 ESD 结构是否损坏并阻止器件正确测量电流。

    需要考虑的另一个问题是警报输出下游的任何问题。 如果您移除 INA300并将 INA300输出焊盘短接至接地、您能否将下游输入引脚拉至低电平?

    此致、
    Patrick Simmons
  • 请注意,本文内容源自机器翻译,可能存在语法或其它翻译错误,仅供参考。如需获取准确内容,请参阅链接中的英语原文或自行翻译。
    Simmons、您好!

    我已经在输入侧添加了 RC 滤波器电路、但在添加这些电路后、未检测到过流。 我已更改分流电阻器值以及限制电阻器值。 我使用 LDO 进行与生成。
  • 请注意,本文内容源自机器翻译,可能存在语法或其它翻译错误,仅供参考。如需获取准确内容,请参阅链接中的英语原文或自行翻译。
    Priya、

    我已经仔细检查了 Patrick 的设置、复制了您的、我没有发现任何问题。 如果您不介意、可以共享您的布局。 如果您不想将其公开、可以直接通过电子邮件发送给我或 Patrick。

    另外、请告诉我您如何确定警报案例。 您是否正在使用逻辑输入? 您是否在警报引脚上测量电压与 GND? 如果您使用的是逻辑、您能否测量输出电压并查看警报条件与非警报之间是否存在差异。

    如果您在输出端看到差异、则可能需要检查 R106的值。 如果安装了跳线、则可能会出现一些非触发问题。 如果我短接了上拉电阻器、则测量2.8V 电压。
  • 请注意,本文内容源自机器翻译,可能存在语法或其它翻译错误,仅供参考。如需获取准确内容,请参阅链接中的英语原文或自行翻译。

    您好 Javier、

    INA300-Q1问题 已解决、现在当我施加2A 负载时、警报信号变为低电平。

     我添加了电容器100nF 和电阻器22欧姆值的 RC 滤波器电路。

    但现在出现的新问题是 、当我在负载连接之前添加了开关和控制电路、然后施加了2A 负载时、警报信号不会变为低电平、过流限制超过后它仍然保持高电平。

    简而言之、INA300-Q1单独工作、但当它与开关和控制电路连接时、警报信号不会变为低电平。

    我使用过开关和控制电路、就像您的汽车精密电子保险丝参考设计一样。

    请帮帮我们。

    此致、

    Priya

  • 请注意,本文内容源自机器翻译,可能存在语法或其它翻译错误,仅供参考。如需获取准确内容,请参阅链接中的英语原文或自行翻译。
    您好、Priya、

    RC 滤波器意味着 INA300的输入还是输出? 您能否以电路图方式显示该滤波器是如何连接的? 您是否曾尝试过不带滤波器的电路?
    是滤波器或添加的控制电路的问题。 我会担心这些实现中的任何一种会如何更改 INA300的输入。 是否有办法隔离每个(滤波器和控制电路)添加项以缩小问题范围。

    我看不出 INA300的行为应该是怎样的。 在初始测试中验证 INA300是否正常工作、所做的更改可能会导致问题。 需要检查的事项:

    电源限制(电流或电压限制)
    2. VCM 变化
    高侧或低侧感应
    绕过 Rshunt 电阻器的替代电流路径。
  • 请注意,本文内容源自机器翻译,可能存在语法或其它翻译错误,仅供参考。如需获取准确内容,请参阅链接中的英语原文或自行翻译。
    您好、Priya、

    整个问题是否可能是焊接问题? 当您添加 RC 滤波器时、您是否可以改进 INA300的一些焊接点并将不正确的焊接接头转至正确的导通位置、而不必注意到它?

    Kai
  • 请注意,本文内容源自机器翻译,可能存在语法或其它翻译错误,仅供参考。如需获取准确内容,请参阅链接中的英语原文或自行翻译。

    对于对此线程结束感兴趣的人、Priya 在 此处开始了一个新线程 、即所有后续响应都是如此。