This thread has been locked.

If you have a related question, please click the "Ask a related question" button in the top right corner. The newly created question will be automatically linked to this question.

[参考译文] PGA309:寄存器配置和 EERPOM

Guru**** 2382480 points
Other Parts Discussed in Thread: PGA309, XTR115
请注意,本文内容源自机器翻译,可能存在语法或其它翻译错误,仅供参考。如需获取准确内容,请参阅链接中的英语原文或自行翻译。

https://e2e.ti.com/support/amplifiers-group/amplifiers/f/amplifiers-forum/1192753/pga309-register-configuration-and-eerpom

器件型号:PGA309
主题中讨论的其他器件: XTR115

你好

我在使用 PGA309时遇到了以下问题。 我不知道原因、请提供帮助。

在没有外部 EEPROM 的情况下、当测试引脚被下拉时、Vout 是否始终为高电阻且无电压输出?  

在测试引脚上拉模式下、我可以通过单线或双线接口配置寄存器1和2的值、并观察 Vou 是否具有预期的电压值输出、但无法读取这两个寄存器的值。 我能否只修改这里的可写寄存器的值而不读取它们?  


当测试引脚被拉至高电平时、可修改任何可修改的寄存器。 我成功配置了寄存器1和2、但未能写入寄存器3和4、Vout 也未更改。   您是否想知道是否可以更改寄存器3和4的值以更改放大倍数、从而在无需外部 EEPROM 的情况下获得预期的输出电压?   如果是,这个问题有哪些可能?  

外部 EEPROM 已连接、但 EEPROM 中没有预配置的值、当 TEST 引脚被下拉时(Vout 有输出、寄存器可以配置)、是否也无法使 PGA309正常工作?  

5.寄存器3是否不支持通过单线制接口进行直接访问?   PGA309是否有内部存储器、可在没有 EEPROM 外部连接的情况下直接访问寄存器1、2、3、4?  

  • 请注意,本文内容源自机器翻译,可能存在语法或其它翻译错误,仅供参考。如需获取准确内容,请参阅链接中的英语原文或自行翻译。

    您好、Li、

    我已在下面回答了您的问题、我也有一些我自己的问题、以便我可以更好地理解这个问题。

    您是否使用 PGA309EVM 或这是定制板? 如果这是定制板、您能否提供原理图?

    输入信号源是什么?

    您的 PGA309采用三线或四线配置吗?  

    1) 是的、在 TEST 引脚下拉的情况  下、PGA309的输出被禁用并且在有效 EEPROM 内容被验证并且一个 ADC 转换完成前处于高阻抗状态。 请参阅 PGA309用户指南中的图3-1。

    2) 对于1W 读取命令、PGA309在命令字节完成后等待8个位周期(1字节)、然后开始传输。 写入命令不会出现此等待周期。

    对于2线制读取命令、还有一个写入命令不会出现的额外字节。

    您是否在通信协议中考虑了这些字节?

    3) 将 TEST 引脚拉至高电平后、您应该能够写入 PGA309上的任何可写寄存器、即寄存器1-7。 是否确定要更新寄存器地址指针?

    4) 在 TEST 引脚下拉的情况下、PGA309只会在满足加电序列条件时启用输出、请参阅用户指南的第3.1节。 该状态机的第一步之一是检查 EEPROM 中的有效编程标志值。  如果 EEPROM 配置不正确(标志值、校验和等)、则 PGA309将不会启用输出。

    5)  支持通过一线制和两线制通信协议访问所有 PGA309内部寄存器。 当 TEST 引脚被拉至高电平时、您可以直接在没有 EEPROM 的情况下对这些寄存器进行写入和读取。

    谢谢、

    扎赫

  • 请注意,本文内容源自机器翻译,可能存在语法或其它翻译错误,仅供参考。如需获取准确内容,请参阅链接中的英语原文或自行翻译。

    你好、Zach、

    非常感谢你的帮助。

    为了回答您的问题、首先我使用 了定制电路板进行测试。原理图如 follows.e2e.ti.com/.../PCB.pdf 所示

    同时、我通过参考红框提供的电路图进行了修改。  Temp 引脚为0V。  未配置的 EEPROM 已连接、所有三个总线接口均连接到上拉电阻器(10k)。 Vout VRB 和 Vsj 引脚作为帧中的电路连接在一起。

    我没有使用 三线或四线配置。  这些配置是否会阻止我正确使用和配置寄存器?  我不太理解。

    对于输入信号、我使用的直流信号包括 vin1 3.0V、vin2 2.9V 和 vexc 5V。  

    我还注意到了写入寄存器中一个字节的影响、并配置了寄存器4来直接修改指针、并从成功配置寄存器1和2的程序中写入值、但确实失败了、这让我感到困惑。我将再次访问我的程序。

    感谢您的回复和指导。

    锂离子电池

  • 请注意,本文内容源自机器翻译,可能存在语法或其它翻译错误,仅供参考。如需获取准确内容,请参阅链接中的英语原文或自行翻译。

    您好、Li、

    我对您的电路以及一些问题有一些看法。

    所示的电路图采用 四线配置 、这意味 着 PRG 引脚未连接到 Vout。 有关四线制与三线制配置的更多信息、请参阅 PGA309用户指南。

    您似乎在对 Vexc 引脚施加外部电压。 Vexc 是一个输出引脚、Vexc 电压由 PGA309根据 VREF、Klin、KEXC、VOUT 在内部生成。 如果您未将 Vexc 用于传感器激励、则可以使该引脚悬空、或在 Vexc 和接地之间连接100pF 电容器。

    我正在尝试根据 pdf 文件、电路图的布置图像和您的电路说明来了解您的电路连接。 我们更希望看到使用实际连接绘制出的整个原理图、因为这对我们来说更容易分析、并防止我们因信息不完整而对您的电路做出虚假假设。

    C10在 Vsj 和 Vout 之间的值是多少? 图像模糊、但 C10 看起来是 µF μ m (1µF μ m? 10µF?) 非常高。 更典型的值是150pF。

    XTR115和附加电路是否连接至 PGA309的输出? 或者是否仅显示红色轮廓中所示的15kΩ Ω 电阻器? 如果是、该电阻器的端接目标是什么? 它是否配置 为接地的负载电阻器?

     您的电路中的 REFIN/REFOUT 引脚连接到什么?

    请对 Vexc 和 C10进行更改、然后提供清晰的原理图来显示所有 PGA309连接、以便我可以更好地解决这个问题。

    谢谢、

    扎赫

  • 请注意,本文内容源自机器翻译,可能存在语法或其它翻译错误,仅供参考。如需获取准确内容,请参阅链接中的英语原文或自行翻译。

    Hellow,Zach

    以下是我的调试的原理图。 PRG 接口中没有连接10K 上拉电阻器、因此我无法读取寄存器的值。

    e2e.ti.com/.../PGA309v2.pdf

    我没有考虑三线和四线配置,我使用了四线配置 。 这是否意味着我需要在 TEST 引脚被上拉以完成寄存器配置后将 OWD 位设置为"1"?  不执行此步骤是否会导致我现在遇到的寄存器3和4的配置失败。

    感谢您的指导、我将使 Vexc 引脚悬空并更改电容器的大小。  同时、我连接到的 REFIN/REFOUT 引脚是外部测试通道、提供5V 的外部基准电压  

    但我的电流测试电路没有完全按照上面红色框的电路图进行连接、 而是按照提供的清晰 PCB 进行连接。 你有更好的建议吗?  

    谢谢、

  • 请注意,本文内容源自机器翻译,可能存在语法或其它翻译错误,仅供参考。如需获取准确内容,请参阅链接中的英语原文或自行翻译。

    您好、Chen、

    [引用 userid="551596" URL"~/support/amplifiers-group/amplifiers/f/amplifiers-forum/1192753/pga309-register-configuration-and-eerpom/4503295 #4503295"] PRG 接口中没有连接10K 上拉电阻器,我认为这就是为什么我无法读取寄存器的值。

    很高兴您发现了此错误、您需要将一个上拉电阻 器连接到 PRG 引脚。

    [引用 userid="551596" URL"~/support/amplifiers-group/amplifiers/f/amplifiers-forum/1192753/pga309-register-configuration-and-eerpom/4503295 #4503295")我没有考虑三线和四线配置,我使用了四线配置 。 这是否意味着我需要在 TEST 引脚被上拉以完成寄存器配置后将 OWD 位设置为"1"?  如果没有此步骤、是否会导致我现在遇到的寄存器3和4的配置失败。

    当 PGA309上电时、将 OWD 位设定为"1"将禁用一线制接口并且防止您在一个25ms 窗口之外与器件通信。
    在四线制配置中、您需要在最终编程完成后以及在最终传感器模块被发送到最终应用之前禁用单线制接口。 在四端模块中、PRG 引脚直接连接到外部世界、并且更容易受到周期性噪声发生器耦合到外部世界的噪声的影响。 重复噪声、例如换向电机或开关电源、会导致 PRG 电路将此噪声误解为有效通信、并将 PGA309置于未预测的状态、或者更糟糕的情况下、会导致 EEPROM 损坏。 请参阅《PGA309用户指南》的第4.11节。

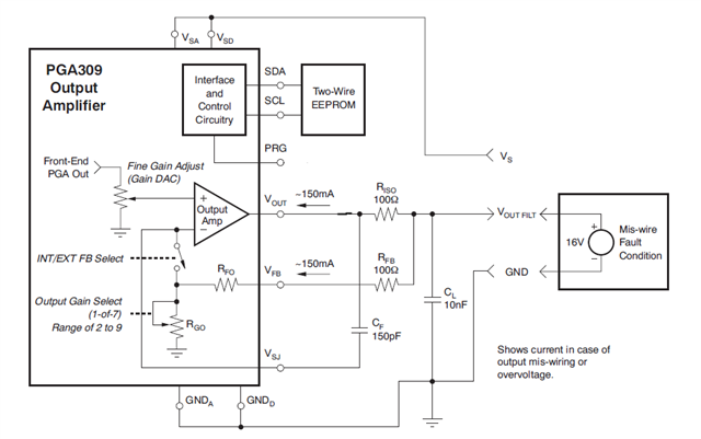
    感谢您发送更新后的原理图、这一点非常清楚。 我注意到您将 Vsj 直接连接到 Vout。  Vsj 不应直接连接到 Vout、相反 、我建议在 Vsj 和 Vout 之间连接150pF 电容器以进行输出补偿、请参阅下图。

    此外 、建议在输出端使用限流电阻 器、以保护器件免受过流事件的影响。 适合使用100Ω Ω 隔离电阻器、如下图所示。  如果 需要、通常还会包含一个用于输出滤波的10nF 电容器、请参阅下文。

    此致、

    扎赫

  • 请注意,本文内容源自机器翻译,可能存在语法或其它翻译错误,仅供参考。如需获取准确内容,请参阅链接中的英语原文或自行翻译。

    你好、Zach、

    非常感谢您的回答和指导。 我将根据您的提示修改测试程序和电路、我认为我的问题将得到解决。

    此致、