主题中讨论的其他器件: INA849、OPA2328 、OPA328、OPA810
您好!
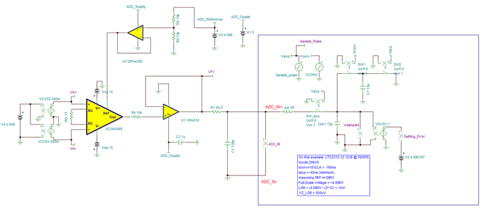
关于 INA851与 ADC LTC2315-12的预期用途、我有几个问题。 是否可以仅使用 INA851的一个输出(OUT+)、否则会导致任何问题? 如果可以、您是否具有我可以替代的另一个钳位函数参考?
此外、我要测量的信号将具有+20V 至-5V 的电压范围、这也是电源的值。 我计划将 Vocm 置于2V、将 VCLAMP+置于4.096V、将 VCLAMP-置于0V。 这在 Vocm 和 VS+之间为我们提供了18V。 这会有问题吗? 此外、我计划使用25V 的 VS+值。 如果 VS+和 Vocm 之间的差值超过18V、是否会导致任何问题?




