This thread has been locked.

If you have a related question, please click the "Ask a related question" button in the top right corner. The newly created question will be automatically linked to this question.

[参考译文] OPA990:使用 OPA990SIDBVR 进行设计

Guru**** 2693225 points

Other Parts Discussed in Thread: OPA202, XTR111, LM7705, TINA-TI

请注意,本文内容源自机器翻译,可能存在语法或其它翻译错误,仅供参考。如需获取准确内容,请参阅链接中的英语原文或自行翻译。

https://e2e.ti.com/support/amplifiers-group/amplifiers/f/amplifiers-forum/1213983/opa990-designing-with-opa990sidbvr

器件型号:OPA990
主题中讨论的其他器件:XTR111LM7705、OPA202、 TINA-TI

团队、您好!
我计划将 OPA990SIDBVR 用于我们的一款产品、以获得与传感器输出相对应的0-10V 输出电压。
 应向同一连接器提供4-20mA 模拟输出电流(计划使用 XTR111AIDRCT)。
GUI 可以决定输出连接器上的电压或电流输出。
当输出连接器需要模拟电压时、电流输出将被禁用。
我可以将 OPA990SIDBVR 用于此类应用吗?
如果 OPA990SIDBVR 的 SHDN 引脚置为高电平、器件将处于高阻抗状态
OPA990SIDBVR 的数据表中显示  借助该架构、OPAx990S 产品系列可用作选通放大器、多路复用器或可编程增益放大器
或者我缺少什么吗?


正在寻找您的回复

  • 请注意,本文内容源自机器翻译,可能存在语法或其它翻译错误,仅供参考。如需获取准确内容,请参阅链接中的英语原文或自行翻译。

    你好、施宾、  

    您的理解是正确的、关断模式下的运算放大器的输出将处于高阻抗状态。  
    我建议在输出端设置电阻负载、以确保更快的关断时间。  

    设计中是否有两个 opa990s 运算放大器? 第二个(缓冲器)是否仅用于关断方面?  

    祝你一切顺利。
    Carolina  

  • 请注意,本文内容源自机器翻译,可能存在语法或其它翻译错误,仅供参考。如需获取准确内容,请参阅链接中的英语原文或自行翻译。

    您好、Caro、
    感谢您的答复。
    1)。 如果我在运算放大器的输出端添加一个负载电阻器、它将加载4-20mA V - I 转换器。
    2)。 DAC 输出仅为0 - 5V、我需要的模拟输出为0 - 10V。
    因此、我使用增益为2的同相放大器和缓冲器来仅使用关断功能。

  • 请注意,本文内容源自机器翻译,可能存在语法或其它翻译错误,仅供参考。如需获取准确内容,请参阅链接中的英语原文或自行翻译。

    尊敬的 Shibin:

    在工业应用中、通常通过向 V-I 转换器的0...20mA 输出添加500R 负载电阻器来生成0...10V。 由于布线较长、建议将500R 负载电阻器直接安装在接收器侧。 虽然这看起来不理想、但此技术在工业应用中非常常用。

  • 请注意,本文内容源自机器翻译,可能存在语法或其它翻译错误,仅供参考。如需获取准确内容,请参阅链接中的英语原文或自行翻译。

    尊敬的 Kai:
    感谢您的答复。
    使用运算放大器和缓冲器来生成0-10V 工业标准输出是否存在任何问题?

  • 请注意,本文内容源自机器翻译,可能存在语法或其它翻译错误,仅供参考。如需获取准确内容,请参阅链接中的英语原文或自行翻译。

    尊敬的 Shibin:

    使用运算放大器和缓冲器来生成0-10V 工业标准输出是否存在任何问题?

    不、不存在任何问题。 但要在缓冲器输出端一直降低到0V、您将需要一个(小)负电源电压、最终借助 LM7705。 通过向 XTR111的0...20mA 输出添加500R 负载电阻器来生成0...10V 的电压时、则可免除此限制。 由于 XTR111包含一个非常复杂的内部电路、该解决方案可以一直降低到0V、而无需负电源电压。

    请记住、当您设计在工业环境中运行的产品时、需要一个保护电路来防止 ESD、浪涌、突发和 EMI。 这通常意味着您需要在 OPAMP 的输出端放置一个 TVS 和一个低通滤波电容器(更好的 π 型滤波器)。 如果需要反向电压和进入输出的反向电流、则可能需要将电源轨的二极管钳位与限流电阻器和从电源轨到信号接地的 TVS 结合使用。 运算放大器必须能够使用100pF/米的典型电缆电容驱动更长的电缆。 这意味着、您需要针对所有最终的电缆电容和 π 型滤波器的电容补偿 OPAMP、最好使用包含反馈环路中隔离电阻器的双反馈方法。 如果隔离电阻足够大、则可以通过尽可能减少 OPAMP 上的热耗散、额外用作 OPAMP 的非常有效的短路保护。

    这里、具有500R 负载电阻器的 XTR111再次击败了 OPAMP:XTR111被设计为在相当大的电容负载下稳定运行。 您可以轻松地连接 π 型滤波器、TVS (及其高结电容)和较长的电缆、而不会出现任何稳定性问题。 并且可以使用一个简单的串联二极管轻松地保护输出免受反向电流的影响。 该串联二极管上的压降和 π 型滤波器的串联阻抗会通过电流输出自动校正。 此外、与运算放大器相比、XTR111及其外部 P-MOSFET 可以更好地处理更长的短路时间。

  • 请注意,本文内容源自机器翻译,可能存在语法或其它翻译错误,仅供参考。如需获取准确内容,请参阅链接中的英语原文或自行翻译。

    尊敬的 Kai:
    感谢您的详细答复。
    我了解了您在使用运算放大器生成0-10V 电压时关注的问题。
    在0V Vin 的用户指南中、π 型滤波器的输出是什么?
    此外、我要让 IOUT 和 VOUT 在同一个终端上、并且可以通过 GUI 进行选择。
    249欧姆电阻器将负载 IOUT 信号。
    因此我将不得不使用2个 XTR111作为专用电压和电流输出、或使用2个多路复用器(MPN - TMUX6219DGKR)、而不是使用 J2和连接器前面的一个。
    您能评论一下吗?

  • 请注意,本文内容源自机器翻译,可能存在语法或其它翻译错误,仅供参考。如需获取准确内容,请参阅链接中的英语原文或自行翻译。

    你好、施宾、  

    您能评论一下此设计中提供了哪些电源轨吗?
    如果运算采用双电源供电、则可能不需要单独的小负电源和额外的 XTR111。  

    祝你一切顺利。
    Carolina

  • 请注意,本文内容源自机器翻译,可能存在语法或其它翻译错误,仅供参考。如需获取准确内容,请参阅链接中的英语原文或自行翻译。

    您好、Caro、
    我的设计中具有+15V 和-15V。
    因此、为运算放大器使用双极电源不具有挑战性。
    我可以看到的唯一问题是使用运算放大器驱动电缆的高容性负载。
    是否有任何推荐的运算放大器电路可用于驱动容性负载?
    此外、您能否告诉我 XTR111中0V VIN 的 IOUT?
    如果我将249欧姆电阻器用于4mA IOUT、则产生的电压将为1V、并且我需要的是0 - 10V

  • 请注意,本文内容源自机器翻译,可能存在语法或其它翻译错误,仅供参考。如需获取准确内容,请参阅链接中的英语原文或自行翻译。

    你好、施宾、  

    要知道、我将使用 OPA4990SIRTER、其采用3mm x 3mm 的小型封装。  
    电路将如下所示、  

    该运算放大器采用双电源(±15V)供电。  
    Ch1和(Ch2、如果您愿意但不需要)将用于电压输出。
    Ch3和 Ch4对应于电流输出。  

    对于电压输出、我建议采用同相配置。 由于长电缆的大容性负载存在稳定性问题、我建议实施 RISO +双反馈解决方案(这可以在不影响直流精度的同时提高稳定性)。  下面列出了我的参考资料:  
    非反相电路指导手册  
    Riso +双反馈示例  

    可以在缓冲器中仅使用第二个运算放大器(CH2)来切换 SHDN 引脚、但我认为不需要这么做、因为只需使用 CH1即可。  

    对于电流输出、 可以使用 XTR111的集成解决方案来实现、也可以通过 Howland 电流泵解决方案来实现。
    如果您想继续使用 XTR111解决方案、请打开一个包含此器件型号的新主题、以便4-20mA 信号调节器专家能够解答您的问题。
    如果您要使用 pp 放大器、我建议在以下配置中使用通道3和4。 以下是 Howland 电流泵的参考:  

    改进型 Howland 电流泵配置分析

    同样出于稳定性考虑、请实现 RISO+双反馈以实现高直流精度。  

    那么、我建议使用引脚6和7为每个选项选择关断功能:  

    如果客户希望使用 XTR111作为电流、那么只需使用1个 OPA990S 来完成我答案的前半部分、因为第二个(仅针对 SHDN 是冗余的)。  

    祝你一切顺利。
    Carolina  

  • 请注意,本文内容源自机器翻译,可能存在语法或其它翻译错误,仅供参考。如需获取准确内容,请参阅链接中的英语原文或自行翻译。

    团队、您好!
    我已从 TI store 选择运算放大器(MPN - OPA202IDBVR)。
     OPA202IDBVR 能够驱动高容性负载(最高25nF)、如果使用 Riso、则可用于驱动高达100nF。
    我是否可以使用此运算放大器驱动0-10V 模拟输出?

    如果我使用此运算放大器、希望无需设计双反馈方法。
    您能对此作出评论吗

  • 请注意,本文内容源自机器翻译,可能存在语法或其它翻译错误,仅供参考。如需获取准确内容,请参阅链接中的英语原文或自行翻译。

    尊敬的 Shibin:

    我会这样做:

    e2e.ti.com/.../shibin_5F00_opa202.TSC

    e2e.ti.com/.../shibin_5F00_opa202_5F00_1.TSC

    我稍后会解释。

  • 请注意,本文内容源自机器翻译,可能存在语法或其它翻译错误,仅供参考。如需获取准确内容,请参阅链接中的英语原文或自行翻译。

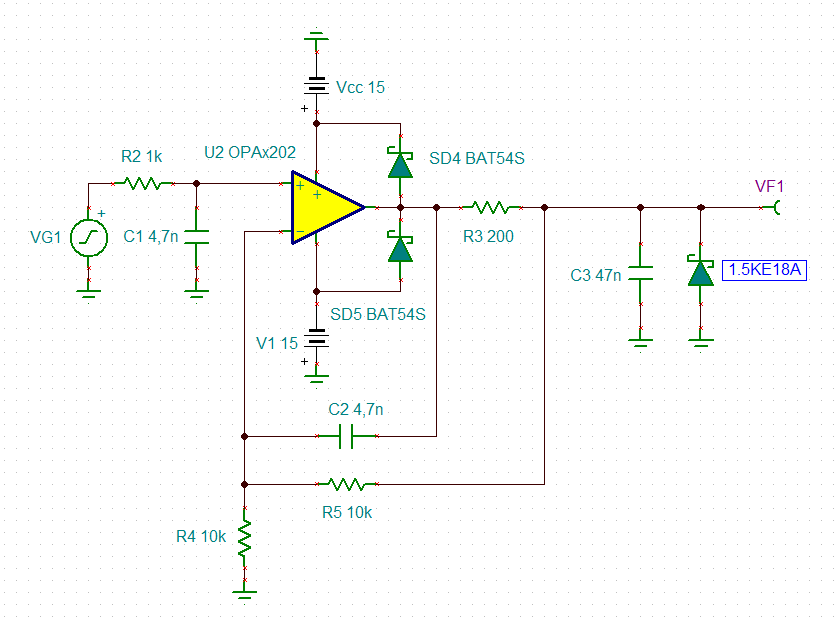
    尊敬的 Shibin:

    工业0...10V 驱动器必须要有一个强大的保护电路、用于防止输出端出现 ESD、浪涌、突发和 EMI。 因此、至少在我看来、必须从输出到信号接地安装单向 TVS、并从输出到电源轨安装二极管钳位。 因此、如果我必须使用 OPA202、我最终会使用此电路:

    图中未显示每个电源电压引脚到信号接地之间必须使用的100nF 电源电压去耦电容器! 当必须驱动较长电缆或类似类型的高容性负载时、去耦电容可增加到470n...2 μ 1µ 左右。

    当为运算放大器提供+/-15V 电压时、1.5KE18A 是一个很好的选择。 反向关断电压1.5KE18A 为15.3V、反向击穿电压约为18V。 这意味着即使是 OPA202的最大输出电压、TVS 也不能导电、同时、在轻浪涌期间、OPA202的电源电压被钳位到低于绝对最大额定值+/-20V 的电压。 但是、如果高浪涌可以到达输出端、则应从 OPA202的每个电源电压引脚额外连接1.5KE18A 至信号接地。

    SD4和 SD5是连接到电源轨的肖特基二极管钳位器。 要限制流经这些二极管的电流、需要使用限流电阻器 R3。 在双反馈方法中、R3也用作隔离电阻器。 您可以看到、由于需要电流限制、在没有 R3的情况下运行该电路或换句话说消除双反馈方法没有任何意义。

    如果在 OPAMP 断电期间有浪涌到达输出端、则 R3会非常有用。 当上述未使用的额外1.5KE18A TVS 从运算放大器的电源电压引脚安装到信号接地时尤其如此。 然后、很大一部分浪涌电流会流经 SD4和 SD5、并最终损坏它们。

    R3还通过在 OPAMP 输出端发生短路事件期间帮助降低 OPAMP 的热耗散发挥了第三个重要作用。 在关键情况下、R3甚至可能增加到太多、以至于短路电流将被限制到仅几 mA。 在电流消耗至关重要的电池供电应用中、这尤其有用。 因此、您可以看到、消除双反馈方法并从隔离电阻器 R3的存在中获利是毫无道理的。  

    由于在许多情况下双反馈方法仅在相当有限的负载电容范围内是稳定的、因此应仔细选择 C3: C3应该主导 TVS 的附加结电容(对于1.5KE18A、该电容约为5nF)和电缆电容(该电容大约为每米100pF)。 100m 长电缆增加了大约10nF 的负载电容。 另一方面、C3不应选择过高、因为负载电容越高、C3看起来对于较高的信号频率短路的样子就越多。 这会显著限制电路带宽。

    之前可能的主题中的 TINA-TI 仿真显示了47nF 至77nF 范围负载电容的阶跃响应、频率响应和相位稳定性分析。 如果您希望使电路不受更高容性负载的影响、则可能需要相应地增加 C2、以防止阶跃响应和频率响应下降。