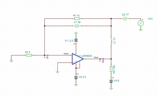
大家好、我在 LMH6629的输出端遇到了较大的负失调电压问题。 我在此处附上了电路原理图的图像、

LMH6629采用+/- 2.5V 双极配置。 0至10dB。 我使用具有反馈引脚的 DFN 封装。 请注意、源电阻为260欧姆、不在原理图中注明、截止频率 约为8MHz。 另一个我不明白的原因是、2pF 给出了这个截止频率、而不是我们在计算1/2pirc 时预期的20pF。 这是否由4 V/V 模式下的内部补偿导致?
如果我回答正确、应该通过 Vo = 1+\FRAC{R_f}{R_g}(V_{in}+ V_{os}+(i_{b+}\cdot R_s)-i_{b-}\cdot R_f 来计算偏移(在 Latex 中便于查看)。 此公式是 假设偏置电流从放大器输入端流出来计算的。 因此、在我的配置中、我们应该期望较大的源电阻是确定失调电压的主要因素、因此该失调电压应该是正的。 但我看到的反而是前面提到的负偏移、并且该偏移非常大(以输入为基准、高达-6mV)
我的怀疑是反相端子上的阻抗太低了、因为数据表的第7.3.3节指出它应该高于25欧姆。 不过、无论我使用何种配置、我始终会看到负偏移。 我已尝试大幅降低增益至偶数 Av =15、将 Rg 增加到100 Ω、并将 Rs 与 Rg 与 Rf 并联以减少偏置电流的影响。 我甚至尝试过使用 SOT-23-5 封装、但没有区别。
如果您有任何想法或帮助、我们将不胜感激。 能够阐明所需的任何要点/添加示波器捕获。

