/resized-image/__size/640x480/__key/communityserver-discussions-components-files/14/ina296.png
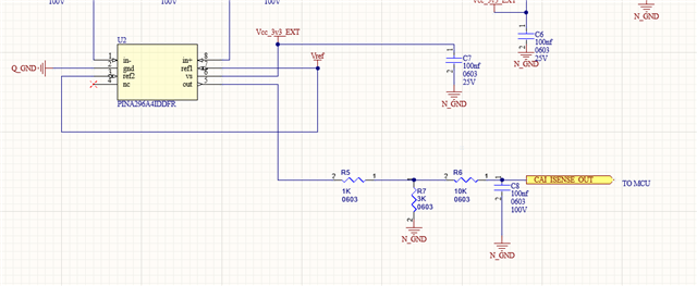
我在 BMS 板中使用 INA 296进行电流测量。 我向运算放大器提供3.3V 电源电压。
我正在将输出引脚连接到最大限制为2.5V 的 MCU ADC。
我已连接检测电阻和 Vref、以确保运算放大器输出不会超过2.5V。 然而、在诸如短路等最坏情况下、IC 可以输出最大3.3V 的输出。
我能否如下图所示在输出端连接一个电阻分压器电路、将电压限制在3.3伏至2.5伏之间。 由于理想情况下运算放大器应具有低输出阻抗、因此它对运算放大器输出是否有影响。 我有点困惑。

如果有人能提供建议、那真的很有帮助?
