尊敬的产品系列
我的客户让我设计一个 BPF:(巴特沃斯、2级:300Hz~20kHz)。 因此、我在 TI 网站中使用了 filter-design-tools 来设计有源滤波器。 结果如下所示。


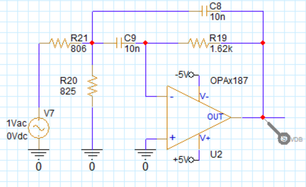
然后我仿真此电路。 对电路进行如下配置。 仿真结果也如下所示。 这完全不能满足我的期望。


您能帮助支持吗? 此外、还附加了我的 PSpice 文件以供参考。 谢谢。
此致、
比尔
This thread has been locked.
If you have a related question, please click the "Ask a related question" button in the top right corner. The newly created question will be automatically linked to this question.
尊敬的产品系列
我的客户让我设计一个 BPF:(巴特沃斯、2级:300Hz~20kHz)。 因此、我在 TI 网站中使用了 filter-design-tools 来设计有源滤波器。 结果如下所示。


然后我仿真此电路。 对电路进行如下配置。 仿真结果也如下所示。 这完全不能满足我的期望。


您能帮助支持吗? 此外、还附加了我的 PSpice 文件以供参考。 谢谢。
此致、
比尔
您好、Bill、
我担心在线滤波器工具可能有一个错误、在这个特定的电路配置中它不能正常工作。
请向我们提供 BPF 参数、我将为您模拟滤波器。 请提供设计要求。 您可能需要结合低通滤波器和高通滤波器以获得所需结果。
根据以下二阶 MFB 滤波器参数、滤波器的中心带宽约为20kHz、这不是您需要的带宽。 这个仿真我看到了、跟建议的 BPF 特征不一致、仿真是正确的。

随附的是 FilterPro 3.1版本、可以安装在您的 PC 上、这是更好的工具。 但是、它几年前被在线滤波器工具所取代。 您可以使用该工具自行尝试。
仅供参考、 不再支持此桌面版本。
e2e.ti.com/.../4807.FilterPro.zip
如果您有其他问题、请告知我们。
此致!
雷蒙德
您好、Bill、
封装是可满足您设计要求的 BPF。 我不确定能否在 MFB 配置中使用单个运算放大器设计一个运算放大器。

e2e.ti.com/.../OPA2197-BandPass-filter-11092023.TSC
如果您有其他问题、请告诉我。
此致!
雷蒙德
您好、Raymond
非常感谢您的支持!
实际应用是使用 FDA 设计一个 BPF。 因此、MFB 将被视为拓扑。 请参阅 https://www.ti.com/lit/an/slyt343/slyt343.pdf?FDA=1699592640046&ref_url=https%253A%252F%252Fwww.ti.com%252Fsitesearch%252Fen-us%252Fdocs%252Funiversalsearch.tsp%253FlangPref%253Den-US%2526searchTerm%253DMFB%2526nr%253D908、客户只需要电路中有一个 ts。
此致、
比尔
您好、Bill、
客户要求的带通太宽(300Hz 到20kHz)、我不知道在 MFB 配置下是否可以实现设计。 在前面附加的 FilterPro 3.1工具中、您可以按照 FDA 设计建议捕获 MFB 设计、并请使用仿真工具进行检查。
可以在具有单阶滤波器设计的单通道 FDA 运算放大器中获得上述 BPF (在 BP 输出之外+/-20dB/十倍频程)。 我们可能会增加额外的 LPF 和 HPF 滤波器 RC、并获得可满足您要求的类似 BPF 行为。 我不是滤波器设计专家、因此我可以依靠滤波器仿真工具来生成这些图。 我还可以咨询上述应用手册中的作者、他今年年初已退休。
请告诉我您将如何处理此设计。
此致!
雷蒙德