Other Parts Discussed in Thread: OPA2192, OPA192
器件型号:OPA2192
您好、专家:
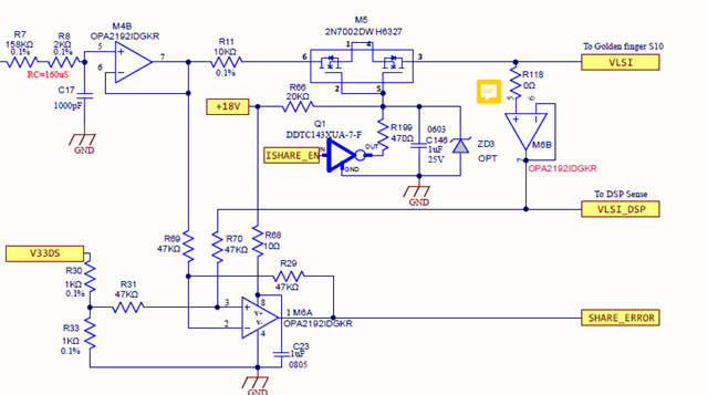
我的客户在其电路板上将 OPA2192用作 pic。
他们发现一个导线问题、设置为漂白;
无 Vcc,引脚3无输入信号,取出电阻作为蓝色 X。
VLSI 仅提供4V 电压,但他们看到 OPA192引脚5的电压仅为2.4V。
因此1.6V 刚刚消失,他们怀疑 IC 内部有一些二极管或 ESD 导通槽,然后从 PIN5取出 VLSI 电压。
你有什么评论吗 ? 因为没有 VCC 和一个通道也没有信号。
为什么输入侧(VLSI 4V)和引脚5之间的输入电压不相同?

埃德迪


