This thread has been locked.

If you have a related question, please click the "Ask a related question" button in the top right corner. The newly created question will be automatically linked to this question.

[参考译文] INA296A:输入引脚上出现最大/最小负电压

Guru**** 2382480 points
Other Parts Discussed in Thread: INA296A
请注意,本文内容源自机器翻译,可能存在语法或其它翻译错误,仅供参考。如需获取准确内容,请参阅链接中的英语原文或自行翻译。

https://e2e.ti.com/support/amplifiers-group/amplifiers/f/amplifiers-forum/1338629/ina296a-maximum-minimum-negative-voltage-appears-on-input-pin

器件型号:INA296A

您好!  

当电流检测电路中没有电流源时、INA296A 的输入端子上会出现-8V 至-7V 的电压。

我在另一个线程中看到、原因是当输入开路或高阻抗时、输入引脚偏置为电荷泵电压。

那么、当输入端开路或连接到高阻抗时、输入引脚上出现的最大和最小负电压是多少?

此外、 每个器件的电荷泵电压变化是多少?

此致。

  • 请注意,本文内容源自机器翻译,可能存在语法或其它翻译错误,仅供参考。如需获取准确内容,请参阅链接中的英语原文或自行翻译。

    您好,Kohei,

    此电压可在 电源为20V 时达到-12V (与-11.4V 更相似)。   如果电源电压为5V、则它不会大约为-8.5V。  我没有统计数据可以为您提供我认为最低的值。  如果这对于您的应用来说太大、您可以在 GND 引脚上添加一个二极管以限制电压。   

    此致、

    哈维尔

  • 请注意,本文内容源自机器翻译,可能存在语法或其它翻译错误,仅供参考。如需获取准确内容,请参阅链接中的英语原文或自行翻译。

    Javier、您好!

    感谢您的答复。

    如果电源电压为3.3V、这个电压是多少?
    此外、每个器件和每个批次之间的电荷泵电压变化是多少?
    +/-0.1V、+/-1V  或更高?

    此致、

    小平市

  • 请注意,本文内容源自机器翻译,可能存在语法或其它翻译错误,仅供参考。如需获取准确内容,请参阅链接中的英语原文或自行翻译。

    您好,Kohei,

    我预计3.3V 电压下的电压大约为-7.5V、并且温度会有所变化。 我是从裸片的模拟中获得这一数字、以及我在实验室进行的测量结果。  我无法 为变化提供确切的数字、但我不期待太多、并猜测电压为+/- 0.5V。  温度范围内会有一些变化、但变化最大的是电源电压。   

    此致、

    哈维尔

  • 请注意,本文内容源自机器翻译,可能存在语法或其它翻译错误,仅供参考。如需获取准确内容,请参阅链接中的英语原文或自行翻译。

    Javier、您好!

    感谢您的答复。

    负电压也出现在 REF 端子上。
    原因是什么?  另外、有多少种变体?
    在图中所示的电路中、负电压为-76mV、但当移除 BUF 输出时、负电压变为-250mV。

    此致、

    小平市

  • 请注意,本文内容源自机器翻译,可能存在语法或其它翻译错误,仅供参考。如需获取准确内容,请参阅链接中的英语原文或自行翻译。

    您好,Kohei,

    BUF 是否由相同的 VS 供电?

  • 请注意,本文内容源自机器翻译,可能存在语法或其它翻译错误,仅供参考。如需获取准确内容,请参阅链接中的英语原文或自行翻译。

    Javier、您好!

    感谢您的答复。

    可以。 BUF 电源是同一个 INA296A 电源。

    此致、

    小平市

  • 请注意,本文内容源自机器翻译,可能存在语法或其它翻译错误,仅供参考。如需获取准确内容,请参阅链接中的英语原文或自行翻译。

    您好,Kohei,

    我以前没见过这种情况。  我将看一下、看看我是否可以重复。  我知道 INA296有一个电荷泵、当保持悬空时、输入将浮至负电压、但我没有在 Vref 引脚上观察到该电压。   

    我要看一下。  这也会导致问题吗?  在基准和 GND 之间有一个 ESD 二极管、并且电压不应比 GND 低太多。

    此致、

    亚伊弗

  • 请注意,本文内容源自机器翻译,可能存在语法或其它翻译错误,仅供参考。如需获取准确内容,请参阅链接中的英语原文或自行翻译。

    Javier、您好!

    感谢您的答复。

    实际测量中的部件降额(buf 输出和 ref1)不是问题、但我担心
    这可能会导致问题、因为我不知道负电压的变化。

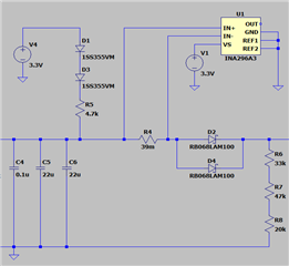
    至于相对于负电压的测量、我想使用下图所示的 D1、D3和 R5。
    我用 LTSPICE 做了一个模拟来确定 R5的电阻值,但即使 R5的电阻值 发生变化(4.7k 到39k ),
    流进 IN+和 IN-的电流在35.1uA 下保持不变。 此端子的电流值是否有任何变化?

  • 请注意,本文内容源自机器翻译,可能存在语法或其它翻译错误,仅供参考。如需获取准确内容,请参阅链接中的英语原文或自行翻译。

    您好,Kohei,

    我确认它是内部 ESD 二极管、会启动并进入内部电荷泵。  驱动二极管的电流要求约为20µA、电压将取决于二极管本身和温度。  我认为温度会产生最大的影响、因为电流会由于内部电阻而变化约20%、但通过二极管不会改变太多电压。

    将 IB 和 Vsense 的变化纳入考量。  可以在数据表曲线中看到 IB 的差异。