This thread has been locked.

If you have a related question, please click the "Ask a related question" button in the top right corner. The newly created question will be automatically linked to this question.

[参考译文] OPA838:跨阻放大器:具有 OPA838 -电源电压

Guru**** 2766975 points

Other Parts Discussed in Thread: OPA838, OPA837, OPA856, OPA383

请注意,本文内容源自机器翻译,可能存在语法或其它翻译错误,仅供参考。如需获取准确内容,请参阅链接中的英语原文或自行翻译。

https://e2e.ti.com/support/amplifiers-group/amplifiers/f/amplifiers-forum/1342831/opa838-transimpedance-amplifier-with-opa838---supply-voltage

器件型号:OPA838
主题中讨论的其他器件: OPA837OPA856

尊敬的所有人:

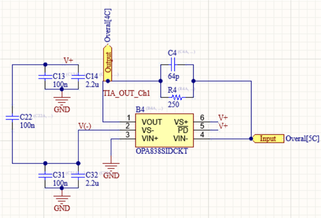
我已经使用 OPA838设计了一个跨阻放大器。 本设计将用于将超声波传感器的输出电流转换为电压、原理图如下所示:

由于波特图和相位图形式清晰、我们不应该有稳定性问题(TCS 文件已附在附件中)。 很明显、在波特图中围绕30MHz 进行了挑选。

我的 PCB 上有64个此放大器设计。 我为每个放大器使用了4个去耦电容器、其中两个100nF 用于+/-、两个2.2uF 用于+/-。 当我向电路施加+/-3V 电压时、PCB 会消耗大约700mA 电流(例如、350mA 形成正轨、350mA 形成负轨)。 实际上、根据 OPA838的数据表、该电路应该消耗正电源轨上的64mA 电压、以及负电源轨上的64mA 电压。 此外、我注意到所有的运算放大器都是不稳定和振荡的。 但是、当我将电源电压降低到+/- 1V 时、一切都是标称值、每个电源轨的电流消耗约为64mA、非运算放大器是不稳定的。 您能告诉我为什么会这样吗? 根据数据表、电源电压可以是+/-5V?!

我的第二个问题是读取波特图中的挑选。 我检查了所有的稳定性标准,有一个正相位裕度,和阶跃响应过冲,... 所有这些都会确认电路的稳定性。 在图表中挑选波特是不稳定性的迹象吗? 或者在图表波特图中挑选是正常的、没有问题?

e2e.ti.com/.../TIA_2D00_Ultrasonic_2D00_High-frequency.TSC

此致、

  • 请注意,本文内容源自机器翻译,可能存在语法或其它翻译错误,仅供参考。如需获取准确内容,请参阅链接中的英语原文或自行翻译。

    尊敬的 Behnam:

    关于 OPA838的一个关键点是:绝对最大电源电压额定值为5.5V、所以+/-3V 的电源电压设置超出了该范围。 此外、将电源电压设置为+/-1V 可能无法完全开启运算放大器、因为最低电源电压为2.7V。 您能否观察到在提供+/-2V 或+/-2.5V 电压时的电路行为?

    如您所述、可以通过几种方法来检查稳定性标准。 它可由相位裕度、频率响应的峰值和阶跃响应过冲决定。 下面随附了用于确定电路相补角的仿真。 如果电路具有45度或更大的相位裕度、并从大约35-45度的相位裕度略微稳定、则该电路为稳定状态。  

    该电路仿真得到大约54度的相位裕度、这表示稳定性。 不过、这并未考虑 PCB 布局的寄生电容。 您可以将其添加到仿真中、以查看这如何影响稳定性。 有关如何确定稳定性的更多详细信息、请参阅  稳定性部分下的 TI 高精度实验室视频。

    e2e.ti.com/.../TIA_2D00_Ultrasonic_2D00_High-frequency_5F00_Stability.TSC

    谢谢。

    尼克

  • 请注意,本文内容源自机器翻译,可能存在语法或其它翻译错误,仅供参考。如需获取准确内容,请参阅链接中的英语原文或自行翻译。

    尊敬的 Nick:

    非常感谢您发送的消息和信息。 这是非常有用和有益的。

    -关于您的问题:

    您能否观察到在提供+/-2V 或+/-2.5V 电压时的电路行为?

    是的、这仍然会消耗大量电流、并且 Op_Amp 的输出出现振铃、因此不稳定。 我已经发现了一个事实、即 绝对最大电源电压额定值为5.5V、然后我降低了电压、我注意到它在+/-1V 左右稳定。

    -关于我的印刷电路板:  

    这是我的布局:

     #

    关于稳定性仿真、非常感谢。 您能否告诉我如何 在仿真中添加 PCB 布局的寄生电容? (用于评估对稳定性的影响)

    -频率响应的峰值:

    一般而言、如果可以像在设计中一样在波特图中进行挑选、则电路不稳定(尽管有54度相位裕度和良好的阶跃响应(良好的过冲)...)? 如果是、这种选择意味着什么? 我们应始终避免挑选? 或者说即使有这个尖峰、我们也无法实现稳定的电路?  

    我注意到、如果我通过将反馈电容器增加到290pF 来减小带宽、则没有这样的选择、带宽约为2 MHz:

    -去耦电容和电源电压:

    第二件我有疑问的是、使用两个不同的并联电容器值作为我的电源去耦100N 和2.2uF:

    我的 PCB 中有64个此电路、这意味着我有128个电容器(100nF 和2.2uF)用于并联正电源轨、有128个电容器(100nF 和2.2uF)用于并联负电源轨、以及在负电源轨和正电源轨之间有64个100nF 电容器。 我已经了解到、当两个不同的电容器值彼此并联时、它们可以使用 PCB 引线(作为电感器)构建 LC 电路、并且可以在特定电压和频率下开始振荡。 您能告诉我您对此有什么看法吗?

    此致、

    Behnam,

  • 请注意,本文内容源自机器翻译,可能存在语法或其它翻译错误,仅供参考。如需获取准确内容,请参阅链接中的英语原文或自行翻译。

    在不进入 Lg Sim 的情况下、如果您运行一个输出点噪声并且它急剧达到峰值、则会发生振荡、是的、此应用的噪声增益太低、最小增益为7 OPA838。 此处您需要使用单位增益稳定器件- OPA837可能。  

  • 请注意,本文内容源自机器翻译,可能存在语法或其它翻译错误,仅供参考。如需获取准确内容,请参阅链接中的英语原文或自行翻译。

    Michael、您好!

    哇,非常有趣,我从来没有见过这种标准的稳定性,非常感谢你的美好的洞察力! 我很感激。

    如您所见、我已检查了除了这个(输出噪声峰值)之外的每一个可能的稳定性标准。 因此、我将反馈电容器增加到330pF、然后我注意到没有(Sharp)峰值:

    此外、频率响应中没有峰值:

    那么、我们可以得出结论吗、如果增益(dB)中有峰值、那么输出噪声中会有峰值、因此电路不稳定?

    作为一种解决方案、通过在反馈中使用更大的电容器(330pF)、带宽(-3dB)为2MHz、并且我仍将获得45dB 的放大率、我的应用(传感器)频率大约为2-2.5MHz。 您能告诉我吗、我们能否确保将电容器更改为330pF、电路能够在没有任何振荡的情况下正常工作? 它可以正确放大吗? (考虑到增益和输出噪声中没有峰值)

    此致、

    贝南

  • 请注意,本文内容源自机器翻译,可能存在语法或其它翻译错误,仅供参考。如需获取准确内容,请参阅链接中的英语原文或自行翻译。

    您确实需要考虑低 F 噪声增益和高 F 噪声增益、  

  • 请注意,本文内容源自机器翻译,可能存在语法或其它翻译错误,仅供参考。如需获取准确内容,请参阅链接中的英语原文或自行翻译。

    Michael、您好!

    非常感谢您的快速回复、请您再详细说明一下这一点吗? 我应该遵循哪些步骤?

    此致、

  • 请注意,本文内容源自机器翻译,可能存在语法或其它翻译错误,仅供参考。如需获取准确内容,请参阅链接中的英语原文或自行翻译。

    您好,Benham。

    正如 Michael 指出的、该器件在增益为7V/V 及以上时保持稳定、因为它是一种解补偿放大器。 因此、放大器在高频下的噪声增益由反馈电容和输入电容决定。 下面是一个 E2E 主题、其中 Samir 非常好地解释了噪声增益、并提供了一些有用的资源:

    https://e2e.ti.com/support/amplifiers-group/amplifiers/f/amplifiers-forum/586219/opa847-voltage-noise-peaking-in-transimpedance-amplifier-tia---why-does-the-addition-of-a-feedback-capacitor-cause-voltage-noise-peaking 

    下面还有一个应用手册介绍了噪声增益: https://www.ti.com/lit/an/sboa122/sboa122.pdf 

    谢谢。

    尼克

  • 请注意,本文内容源自机器翻译,可能存在语法或其它翻译错误,仅供参考。如需获取准确内容,请参阅链接中的英语原文或自行翻译。

    尊敬的 Nick:

    非常感谢您提供的优质文档和信息。 我介绍了它们、非常有用。

    问题归一、如果我想解决这个问题、您能告诉我、增大反馈电容器会很有用吗? (考虑增益和输出噪声没有峰值)、或者我需要考虑更改运算放大器?

    谢谢

    Behnam,

  • 请注意,本文内容源自机器翻译,可能存在语法或其它翻译错误,仅供参考。如需获取准确内容,请参阅链接中的英语原文或自行翻译。

    尊敬的 Nick:

    我查看仿真、发现我的阶跃响应通过使用330pF 电容器反馈振荡:

    这意味着我们不在电流方向上。

    此致、

    Behnam,

  • 请注意,本文内容源自机器翻译,可能存在语法或其它翻译错误,仅供参考。如需获取准确内容,请参阅链接中的英语原文或自行翻译。

    尊敬的 Nick 和 Michael:

    您能否告诉我、为了使电路稳定、我可以在当前设计上实现哪些更改? 然后我就可以实施它们并与您分享结果。

    提前非常感谢您的帮助。

    此致。

    Behnam,

  • 请注意,本文内容源自机器翻译,可能存在语法或其它翻译错误,仅供参考。如需获取准确内容,请参阅链接中的英语原文或自行翻译。

    尊敬的 Nick 和 Michael:

    我忘了说、在最终的 PCB 中、我们在换能器和 TIA 之间添加了一个隔直电容器、可以吗?或者不应该这样做?  

    此致、

    Behnam,

  • 请注意,本文内容源自机器翻译,可能存在语法或其它翻译错误,仅供参考。如需获取准确内容,请参阅链接中的英语原文或自行翻译。

    请试用 OPA837、它在20Mhz 下确实有一些小谐振、如果您降低负载 R、则情况会更糟您没有说您的负载是多少?

    此处的高频噪声增益1 + 330pF/1nF = 1.33V.V

  • 请注意,本文内容源自机器翻译,可能存在语法或其它翻译错误,仅供参考。如需获取准确内容,请参阅链接中的英语原文或自行翻译。

    尊敬的 Michael:

    非常感谢您的更新。

    关于使用 OPA837、我刚刚进行了噪声分析并注意到、噪声增益仍有急剧的峰值(与我们在 OPA838中遇到的问题相同、这会导致不稳定):

    负载将是电压放大器的输入、我需要仔细查看规格。 我会尽快告诉你。

    此致、

    Behnam,

  • 请注意,本文内容源自机器翻译,可能存在语法或其它翻译错误,仅供参考。如需获取准确内容,请参阅链接中的英语原文或自行翻译。

    尊敬的 Behnam:

    正如 Michael 所指出的、在您的当前配置中、您将需要一个单位增益稳定部件。 OPA838是一个解补偿放大器、其最小稳定增益为7V/V、您的高频增益远低于该增益、这将是您不稳定的原因。 OPA837是一种可选器件。 如果您可以共享应用的信号要求、我可以验证这款放大器是否最合适、或者更适合研究另一款放大器。  

    谢谢。

    尼克

  • 请注意,本文内容源自机器翻译,可能存在语法或其它翻译错误,仅供参考。如需获取准确内容,请参阅链接中的英语原文或自行翻译。

    尊敬的 Nick:

    感谢您发送的消息、我的信号要求重新分级、换能器的输出电流在 uA 范围内、而且噪声很大、因此我希望通过非常高的 SNR 将电流转换为电压。 输出电压的范围不是第一个属性、但可能的最高 SNR 是优先级。

    在 TIA 之后、我将使用另一个电压放大器级。  请告诉我、您还需要知道什么?

    此致、

    Behnam,

  • 请注意,本文内容源自机器翻译,可能存在语法或其它翻译错误,仅供参考。如需获取准确内容,请参阅链接中的英语原文或自行翻译。

    您好@  和 S ã o Michael Steffes @ 更新:  

    当我为电源电压使用+/- 2V 时、电流消耗形成正轨360mA 5.7mA 5.66mA (每个 OPA838)、电流消耗形成负轨357mA (每个 OPA838)、考虑到我的 PCB 上有63个相同的 OPA838电路、对于每个 OPA838的输出、我看到输出中的振荡如下: (频率约为86MHz、vpp 800mV):

    当我将电压降低到+/-1V 时,不再出现振荡,电流消耗形成正电源轨67.9mA,电流消耗形成负电源轨67.7mA,)。 此外、当我使用(V-=0 & V+=3.5V)时、流耗为146.7mA (每个 OPA838关于2.3mA)、并且我在输出中没有看到任何振荡!? 在 OPA838数据表中、他们对电源使用的互阻抗部分(V-=-230mV、V+= 3V)、这是否一个点? 它们为什么没有使用对称电压? 并且负轨的电压值很小?

    在我的原理图中、我在 V+和 V-之间使用了一个100nF 的电容器、如下所示:

    这是我的布局:

    负轨原理图和布局是否有任何问题? 当我不使用负电源时、没有振荡。  

  • 请注意,本文内容源自机器翻译,可能存在语法或其它翻译错误,仅供参考。如需获取准确内容,请参阅链接中的英语原文或自行翻译。

    尊敬的@  和@ ·迈克尔·斯泰菲斯 关于噪声增益,我做了一个计算,并注意到当传感器连接到电路时,噪声增益是:  1 + cs/ CF。 CS 是传感器电容器、CF 是反馈。 例如、考虑到传感器中有1nF 的电容与10nF 串联(直流阻断)、我们将使用909 pF 的 CS 和62pF 的 CF、因此增益将是15.66 、即6、 然后它应该会稳定、如果我是对的、您会告诉我吗?

  • 请注意,本文内容源自机器翻译,可能存在语法或其它翻译错误,仅供参考。如需获取准确内容,请参阅链接中的英语原文或自行翻译。

    尊敬的@  @ Nick Nauman 和 Michael Steffes 我还注意到、OPA838的输出端连接到一个连接器进行测量(无负载连接到 OPA838)、PCB 上的线迹的电容约为18 PF (线迹长度为110mm)、 这是否会导致不稳定? 如果需要、如何进行快速测试? 要验证这是否就是问题所在?   

      

  • 请注意,本文内容源自机器翻译,可能存在语法或其它翻译错误,仅供参考。如需获取准确内容,请参阅链接中的英语原文或自行翻译。

    尊敬的 Behnam:

    由于我不在办公室,我对我的延迟答复表示歉意。 根据您的问题发表一些评论:

    1.感谢您分享您的布局片段。 我建议查看数据表的第9.4节、了解建议的布局指南。 IN-的反馈路径和信号输入似乎有一条大线迹、这将增加电容并可能影响器件的稳定性。

    2.要测试连接到 OPA838的空载的影响以及计算出的 PCB 迹线电容为18pF ,您可以在仿真中添加一个 Cload。 具有 Cload 确实会影响电路响应、因此应该对此进行测试。

    3.您参考的示例中使用了非对称电源,以允许输出电压范围达到0V。 如果您的应用不需要该特性、则不需要非对称电源。

    谢谢。

    尼克

  • 请注意,本文内容源自机器翻译,可能存在语法或其它翻译错误,仅供参考。如需获取准确内容,请参阅链接中的英语原文或自行翻译。

    您好、  

    非常感谢您的回复、我在 OPA838的数据表中注意到它 对电容负载非常敏感:  

    考虑到 OPA838也不是单位增益稳定的、所以我要寻找一个具有以下特性的替代器件、您的伸手可及距离可以带来一个合适的替代  

    -低功耗

    -最终的闭环带宽6 -7 MHz

    -非常低的输出电压噪声(高信噪比)(输入信号是一个非常小的电流,由超声波传感器和这个跨阻放大器产生-应转换为电压),所以高 SNR 是跨阻放大器的最优先考虑因素。

    -传感器输入电容1nF

    -运算放大器的输出端将在初始测量时打开,但最终将连接到电压放大器级的输入端  

    -对电容负载不是很敏感

    请告诉我您还需要了解哪些信息才能获得准确的选择。

  • 请注意,本文内容源自机器翻译,可能存在语法或其它翻译错误,仅供参考。如需获取准确内容,请参阅链接中的英语原文或自行翻译。

    您好,Benham。

    OPA837与您的系统要求最为匹配、因为我们的许多互阻抗放大器的功耗比 OPA837/OPA838高得多。 OPA837还具有单位增益稳定性。 但是、OPA837确实比 OPA856等其他互阻抗放大器选项具有更大的电压噪声。 如果您对这些器件或您的设计还有其他问题、敬请告知。

    谢谢。

    尼克

  • 请注意,本文内容源自机器翻译,可能存在语法或其它翻译错误,仅供参考。如需获取准确内容,请参阅链接中的英语原文或自行翻译。

    您好、 Nick、

      非常感谢你的所有帮助。  

    我有一个问题、同时考虑到 OPA838/OPA837、我了解到负载效应会对 OPA 电路产生不利影响、因此该考虑因素非常重要。 我想针对以下情况考虑并设计新 PCB 中的输出电路:

    第一种情况:我想将 OPA837/OPA838连接到下一级电压 LNA (低噪声放大器)、 我应该向输出电路添加哪些元件或电路、以确保 OPA 的稳定性并确保 OPA 不会受到下一级的影响? 也不影响 LNA 电路? LNA 的输入阻抗为115欧姆(LNA 的输入阻抗可调,最小为115欧姆)。 请告诉我、对于 OPA383、我是否应该考虑使用与 OPA837不同的电路。  

    第二种情形: 我想使用普通示波器(10x 探头)测量 OPA 的输出、我是否应该将 SMA 连接器直接连接到 OPA 的输出引脚? 或 还需要一些额外的组件?  

     谢谢  

  • 请注意,本文内容源自机器翻译,可能存在语法或其它翻译错误,仅供参考。如需获取准确内容,请参阅链接中的英语原文或自行翻译。

    尊敬的 Behnam:

    第一种情况:

    您能否分享您正在使用的 LNA? 通常情况下、放大器具有高输入阻抗、因此输入信号不会被加载、也不会从放大器的输入阻抗衰减。

    第二种情况:

    您能否确认您正在使用10x 示波器探头或是否正在使用连接到示波器的 SMA 电缆? 如果使用 SMA 电缆、则需要一个 SMA 连接器和一个端接电阻器来匹配传输线的50欧姆阻抗。 阻抗匹配将减少可能导致不稳定的反射。 如果您使用10x 示波器探头、这些探头将具有高阻抗、因此不需要 SMA 连接器或端接电阻器。 但是、使用 OPA837等高速器件时、反射可能会出现并会导致不稳定、因此最佳做法是使用传输线、例如 SMA 电缆连接到测量设备。

    谢谢。

    尼克

  • 请注意,本文内容源自机器翻译,可能存在语法或其它翻译错误,仅供参考。如需获取准确内容,请参阅链接中的英语原文或自行翻译。

    您好、Nick、

    LNA 的输入阻抗从115欧姆到3K 欧姆不等,可通过一些寄存器调节,LNA 是工业设备中几个放大器的第一级,它像一个非常精确的示波器,就像你看到的勤奋的发现2 板. 这是用于过滤、放大、监控模拟信号的装置。 我计划将 OPA 的输出连接到此器件以进行测量。 此外、在我的电路板和监控器件之间有一条非常长的70 CM 电缆。

    请参见下图:

    平面波–第4卷、第1期–Vantage Research 超声系统接收路径中的信号调节为研究项目增加了灵活性和效率- Verasonics

    对于第二种情况、我计划使用连接到示波器的 SMA 电缆。

    谢谢  

  • 请注意,本文内容源自机器翻译,可能存在语法或其它翻译错误,仅供参考。如需获取准确内容,请参阅链接中的英语原文或自行翻译。

    尊敬的 Behnam:

    我将研究 LNA 的低输入阻抗对 OPA837的负载有何影响。 另外、70cm 是一根长电缆、因此我将了解这根电缆会对电路稳定性产生哪些影响。

    对于第二种情况、如果您使用的是连接到示波器的 SMA 电缆、请确保使用 SMA 连接器和端接电阻器、以便可以对传输线进行阻抗匹配。

    谢谢。

    尼克

  • 请注意,本文内容源自机器翻译,可能存在语法或其它翻译错误,仅供参考。如需获取准确内容,请参阅链接中的英语原文或自行翻译。

    尊敬的 Nick:

    非常感谢您的讲解。 实际上、我需要同时使用 OPA838和 OPA837来研究负载效应。

    关于将 端接电阻器用于 SMA 连接器、我需要在 OPA838的输出端串联一个电阻器、以解决稳定性问题、如下所示、将输出与容性负载隔离(数据表第23页):

    该隔离电阻器伺服是否也用作 SMA 的端接? 如果不是、您能否告诉我应该在电路中的什么位置添加此端接电阻器?  

    提前感谢

  • 请注意,本文内容源自机器翻译,可能存在语法或其它翻译错误,仅供参考。如需获取准确内容,请参阅链接中的英语原文或自行翻译。

    尊敬的 Behnam:

    请参阅 OPA838的数据表中的图9-1、了解如何连接端接电阻和输出电阻

    R3是 Rout 电阻、R6是端接电阻。 Rload 是网络分析器或您使用的任何测量设备的源阻抗。 在本例中、对其进行了配置、使放大器的输出看到负载为2千欧(R3 + R6||Rload)。 但是、要使阻抗与50欧姆 SMA 电缆匹配、还必须选择 R6和 R3、以使 R3|||R6等于测量设备的50欧姆阻抗。

    谢谢。

    尼克

  • 请注意,本文内容源自机器翻译,可能存在语法或其它翻译错误,仅供参考。如需获取准确内容,请参阅链接中的英语原文或自行翻译。

    尊敬的 Nick:

    非常感谢您,它是如此的有帮助和信息丰富。 现在、SMA 的连接已清晰。

    请告诉我、我们如何管理 LNA 加载影响? 考虑它的阻抗115欧姆? 我们是否应该使用另一个元件(R、C、...)?  

    谢谢

    Behnam,

  • 请注意,本文内容源自机器翻译,可能存在语法或其它翻译错误,仅供参考。如需获取准确内容,请参阅链接中的英语原文或自行翻译。

    您好,Behnam:

    您可以使用 L 匹配网络来将放大器的输出与负载(包括 LNA)进行匹配。

    以下是 L 匹配网络 的资源:https://eng.libretexts.org/Bookshelves/Electrical_Engineering Electronics/Microwave_and_RF_Design_III_-_Networks_(Matching_Network

    如果您希望保持 L 网络纯阻性、而不包括无功分量、则可以仅使用串联电阻器和分流电阻器执行此操作。  例如、2kOhm 放大器负载与 LNA 的115 Ohm 输入匹配、如下所示:

    Rseries:121欧姆

    Rshunt:1960 Ω

    您可以自行按照数学计算方法进行操作;如果您需要通过与50欧姆源阻抗工作台/实验室设备(最常见的)匹配的放大器看到2k Ω 负载、其数值将如下所示:

    Rseries:51.1欧姆

    Rshunt:1960 Ω

    这些值四舍五入到最接近的1%电阻器标准值。  对于每种情况、您将计算出略有不同的值、例如对于2k Ω 至50 Ω 匹配的 L 网络、Rseries = 51.3 Ω、Rshunt = 1974.68 Ω。

    此致!

    亚历克

  • 请注意,本文内容源自机器翻译,可能存在语法或其它翻译错误,仅供参考。如需获取准确内容,请参阅链接中的英语原文或自行翻译。

    尊敬的 Alec:

    非常感谢,它是超级有用和有帮助的,我感激它:

    因此、在本例中、由于 PCB 布线的原因、我将具有一个电容 (取决于布线长度)、然后在 OPA838的数据表中提到它不能支持超过6pF 的电容负载、 然后、我需要添加一个隔离电阻器、 以便按如下公式计算隔离电阻器:

    隔离电阻器 Riso 取决于负载电容 Cload 和 TIA 的带宽。 假设 Cf = 33pF 且 Rf = 1k、TIA 在大约 fp = 4.823 MHz 时具有极点频率。 高于 fp 时 、增益将下降。 在假定 Cload = 20pF 且 RC 滤波器截止频率远高于 fp (例如3 x fp)的情况下、隔离电阻器应为 Riso = 530欧姆(例如550欧姆)、 我在这里吗?

    那么对于匹配的网络、我需要选择 R4= 145 Ω ,使 115 Ω 匹配阻抗。 请告诉我、我的做法是否正确?  

    (我不明白的是、@Δ V 3MHz capacitor Impedance = 2652 Ohm、然后它会影响匹配网络、对吗? 如何解决此问题?)

    我还附加了 TINA TI 文件。  

    e2e.ti.com/.../4048.Transimpedance-test.TSC

    似乎我有更少的 总计噪声 (我的意思是不使用匹配的电阻器)、它是否紧密? 我期待其他方面!

    此致、

    Behnam,

  • 请注意,本文内容源自机器翻译,可能存在语法或其它翻译错误,仅供参考。如需获取准确内容,请参阅链接中的英语原文或自行翻译。

    您好,Behnam:

    您可以在这里提出几个很好的问题。  我将为您提供说明、并检查您找到的值。

    我将在下周早些时候提供最新情况。  如果我在实验室中或不在、其他团队成员可能会跳到该主题帖中。  

    谢谢你。

    此致!

    亚历克

  • 请注意,本文内容源自机器翻译,可能存在语法或其它翻译错误,仅供参考。如需获取准确内容,请参阅链接中的英语原文或自行翻译。

    您好,Behnam:

    我一直在实验室项目上工作、本周和下周我都会很忙。  请在此处添加您的更新、但我目前无法提供进度的更新。

    此致!

    亚历克