请注意,本文内容源自机器翻译,可能存在语法或其它翻译错误,仅供参考。如需获取准确内容,请参阅链接中的英语原文或自行翻译。
器件型号:INA193 工具与软件:
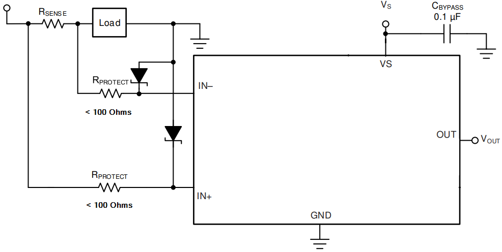
我正在使用 INA193AIDBVR IC 作为20mA 电流分流监控器。 此 IC 的输入范围为48V 至56V。 我需要保护该 IC 免受引脚3和4处电压高于56V 的光栅的影响。 我们是否可以使用齐纳二极管 BZV55-C62或 BAS28二极管进行保护。 制造商推荐的产品

This thread has been locked.
If you have a related question, please click the "Ask a related question" button in the top right corner. The newly created question will be automatically linked to this question.
工具与软件:
我正在使用 INA193AIDBVR IC 作为20mA 电流分流监控器。 此 IC 的输入范围为48V 至56V。 我需要保护该 IC 免受引脚3和4处电压高于56V 的光栅的影响。 我们是否可以使用齐纳二极管 BZV55-C62或 BAS28二极管进行保护。 制造商推荐的产品
