工具与软件:
大家好、团队成员:
我的客户对典型应用电路与参考设计原理图感到困惑。 您是否可以在此处更改数据表?

和

我曾与电源设计团队讨论过该问题、得到以下说明:
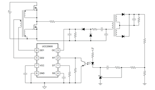
我们的产品系列中的 LLC 控制器需要正确分配两个栅极驱动器输出、因为在启动时、它们需要为为为高侧 HV 栅极驱动器供电的自举电容器充电(因此低侧 FET 首先启动)。
对于 UCC25600来说情况不是这样、因为没有自举充电且仅驱动一个简单的栅极驱动变压器、因此在理论上、当控制器开始开关时、先启动哪一个 FET 并不重要。 此外、在过流保护或其他保护(UVLO、OV、OC 和 TSD、请参阅方框图)中、两个 FET 通过两个与门驱动为低电平、同时禁用。
无论如何、为了避免混淆、在我看来、GD1应驱动高侧 FET。 这意味着 UCC25600 DS 首页上的典型应用图不正确。 事实上、当 GD1导通时、栅极驱动变压器的非点具有正电势。 这意味着高侧 FET 的栅极在非点具有正电位、这意味着高侧 FET 的变压器的点处存在负电位。
现在、参考图8-8 (典型应用原理图)、正确、因为将一个点或非点施加到栅极并不重要、而是只以正确的极性施加转换后的电压:例如…μ V。gd1为高电平、然后 OUTA 为高电平、正电位施加到 T3 (非点)的引脚4、此时 OUTB = 0。 现在在…(引脚5和7)的两个非点输出上都施加一个正电压。这意味着会向 Q1 (高侧 FET)的栅极施加一个正电压…。我希望现在更加清楚一点
谢谢
1月