https://e2e.ti.com/support/amplifiers-group/amplifiers/f/amplifiers-forum/1435982/lm321-lm321
器件型号:LM321主题中讨论的其他器件: LMV321
工具与软件:
您好、TI 团队:
我们将使用 LM321来测量输入和输出电压。 但遗憾的是、设计无法按要求工作。 输入42V 后、输出电压饱和。 它仅提供高于42V 的1.8V 输出。
请仔细查看并提供您的建议。
此致
Keyur Parikh
This thread has been locked.
If you have a related question, please click the "Ask a related question" button in the top right corner. The newly created question will be automatically linked to this question.
https://e2e.ti.com/support/amplifiers-group/amplifiers/f/amplifiers-forum/1435982/lm321-lm321
器件型号:LM321工具与软件:
您好、TI 团队:
我们将使用 LM321来测量输入和输出电压。 但遗憾的是、设计无法按要求工作。 输入42V 后、输出电压饱和。 它仅提供高于42V 的1.8V 输出。
请仔细查看并提供您的建议。
此致
Keyur Parikh
尊敬的 Keyur:
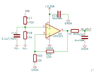
[报价 userid="620305" url="~/support/amplifiers-group/amplifiers/f/amplifiers-forum/1435982/lm321-lm321 "]仅提供高于42V 的1.8V 输出。VIN 必须配置为以 GNDA 为基准。 什么是 PV- GND? PV1 GND 必须连接到 GNDA。 如图所示、该电路有两个不同的基准。

这是仿真。

e2e.ti.com/.../LM321-Saturation-Issues-11082024.TSC
如果您有其他问题、请告知我们。
此致!
Raymond