工具与软件:
嗨、团队:
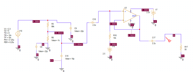
我的客户使用 TLV9061作为电压跟随器。 仿真如下所示:

但在实际测试中、他们发现、当他们添加一个50欧姆的负载(如 R17、5~6mV 的输出)时、无法跟随低于100mV 的输入;当他们保持负载开路时、输出正常、与输入电压相同。 因此、我不确定 Zo 是否会对仅100欧姆的输出产生影响。 它是否可以支持驱动50欧姆负载?

This thread has been locked.
If you have a related question, please click the "Ask a related question" button in the top right corner. The newly created question will be automatically linked to this question.
尊敬的 Ron:
客户未获得 应与输入电压相同的预期输出电压。
尊敬的 Ron:
输入为120kHz ~<100mV PWM 信号。 如果负载为2k、波形如下所示:

频率为120k。
如果是50欧姆、则似乎没有输出、只是一些噪声< 10mV。
如果是开路负载、波形如下所示:

您是否认为2.2uF 电容器对运算放大器输出信号有影响? 客户将其用作块直流信号、仿真没有问题。 但实际测试中存在明显的问题。 您可以帮助检查并提供您的建议吗? 如何更改电路才能实现电压跟随器功能?
Hale、
我再次要求 U3 IN+上的输入信号。 如果我不知道输入信号、我就不知道哪个(如果有)输出是正确的。
[报价用户 id="529712" url="~/support/amplifiers-group/amplifiers/f/amplifiers-forum/1437433/tlv9061-whether-can-support-to-drive-50ohm-load/5516656 #5516656"]输入为120kHz ~<100mV PWM 信号。[/QUOT]目前、我不关心最左侧的输入信号。 e2e 文章介绍如何驱动负载。 如果 OUT 与 IN+相同、则运算放大器完成了其工作。