Other Parts Discussed in Thread: LM331
工具与软件:
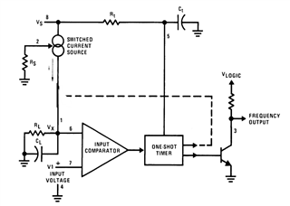
您好! 我目前正在一个团队一起做项目、使用 LM331生成随电压变化的频率输出。 在 LM331的数据表中、电压与频率成正比的原因如下所述:
"
流入 CL 的电流恰好为 IAVE = I×(1.1×RtCt )×f ,流出 CL 的电流恰好为 Vx /RL≃VIN/RL。 如果 VIN 加倍、频率将加倍以保持这种平衡。"
第一、我不明白他们是如何假设所有电流 i 都将流入电容器 CL 的;第二、我不明白这两个方程是如何设得相等的。 我看不出为什么放电电流和充电电流 I 不能有区别。这是因为它很简单、还是有什么误解?

