This thread has been locked.

If you have a related question, please click the "Ask a related question" button in the top right corner. The newly created question will be automatically linked to this question.

[参考译文] OPA455:低成本可编程单向恒流源、能够从60V 提供1mA– 30mA

Guru**** 2386620 points
Other Parts Discussed in Thread: OPA596
请注意,本文内容源自机器翻译,可能存在语法或其它翻译错误,仅供参考。如需获取准确内容,请参阅链接中的英语原文或自行翻译。

https://e2e.ti.com/support/amplifiers-group/amplifiers/f/amplifiers-forum/1449123/opa455-low-cost-programmable-unidirectional-constant-current-source-able-to-provide-1ma-30ma-from-a-60v

器件型号:OPA455
Thread 中讨论的其他器件:OPA596

工具与软件:

您好!

我需要一个低成本可编程单向恒流源、它能够从60V 电源向可变负载提供1mA– 30mA。

我还需要一种能够尽可能快地响应负载变化的解决方案。

遗憾的是、Howland 电流源似乎太昂贵。

谢谢

  • 请注意,本文内容源自机器翻译,可能存在语法或其它翻译错误,仅供参考。如需获取准确内容,请参阅链接中的英语原文或自行翻译。

    尊敬的 Cezar:  

    Unknown 说:
    我还需要一个能够尽快响应负载变化的解决方案。

    应用的1 -30mA 恒流精度是多少? 对于60V 电源轨、我们可能能够使用 OPA596。  

    V-I 转换器的预算是多少? 我需要了解精度规格和开关要求(更改可变负载时希望开关的速度)。 负载如何连接-在 V-I 转换器的高侧或低侧。 使用 BJT 或 MOSFET 和 Spice 模型进行仿真。  

    https://www.ti.com/lit/an/sboa325/sboa325.pdf?ts = 1733783333759&ref_url=https%253A%252F%252Fwww.google.com%252F

    https://www.ti.com/lit/an/sboa327a/sboa327a.pdf?ts = 1733783383509&ref_url=https%253A%252F%252Fwww.google.com%252F

    https://www.tij.co.jp/lit/ug/slau502/slau502.pdf?ts = 1733783679770&ref_url=https%253A%252F%252Fwww.google.com%252F

    如果您想降低成本、我们可以使用36V 精密运算放大器生成 V-I 转换器。  

    如果您有其他问题、请告诉我。  

    此致!

    Raymond

  • 请注意,本文内容源自机器翻译,可能存在语法或其它翻译错误,仅供参考。如需获取准确内容,请参阅链接中的英语原文或自行翻译。

    尊敬的 Raymond:

    精度:优于5%

    我希望能够获得低至2us 的电流脉冲

    负载(约为1K || 1nF、R 和 C 可以变化+/-50%)连接在电流源和 GND (高侧)之间。

    预算:理想情况下、对于电流源、1ku 小于5美元

    谢谢!

    Cezar

  • 请注意,本文内容源自机器翻译,可能存在语法或其它翻译错误,仅供参考。如需获取准确内容,请参阅链接中的英语原文或自行翻译。

    我还会选择低侧电流源

  • 请注意,本文内容源自机器翻译,可能存在语法或其它翻译错误,仅供参考。如需获取准确内容,请参阅链接中的英语原文或自行翻译。

    尊敬的 Cezar:  

    电流源和 GND (高侧)之间连接的负载(约为1K || 1nF、R 和 C 都可以变化+/-50%)。

    1kΩ 在30mA 的上升时间为2usec 时-->这将产生30V 的开关阶跃电压、假设2usec 是10-90%的要求、则运算放大器的压摆率最小值是24v 上升、即2usec 或12V/us。 请确认。  

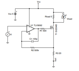
    首选低侧电流源: 我需要一个 n 沟道 MOSFET、您将要在以下配置中使用它。  

    此致!

    Raymond

  • 请注意,本文内容源自机器翻译,可能存在语法或其它翻译错误,仅供参考。如需获取准确内容,请参阅链接中的英语原文或自行翻译。

    你好、Raymond、实际上我使用的是 H 桥(电流应该沿一个方向或另一个方向流动)。

    步进电压可以高于30V、主要是因为我们几乎无法控制 电极之间的阻抗(通过人体皮肤和肌肉)。 这就是我们考虑使用60V 的原因。 1k||1nF 现在只是一个估算值。  

  • 请注意,本文内容源自机器翻译,可能存在语法或其它翻译错误,仅供参考。如需获取准确内容,请参阅链接中的英语原文或自行翻译。

    尊敬的 Cezar:

    请提供一张工程图或原理图(会绘制手绘)。 包括负载和电流检测元件。  

    我很乐意为您提供仿真、但我需要知道您想要什么。 电流中的 H 桥可以通过多种方式进行配置。 或许 Howland 电流泵中的 OPA596会适合您。 OPA596的成本约为2/1ku 美元。  

    此致!

    Raymond

  • 请注意,本文内容源自机器翻译,可能存在语法或其它翻译错误,仅供参考。如需获取准确内容,请参阅链接中的英语原文或自行翻译。

    好的、您能分享您的 TI 电子邮件吗?

    Cezar

  • 请注意,本文内容源自机器翻译,可能存在语法或其它翻译错误,仅供参考。如需获取准确内容,请参阅链接中的英语原文或自行翻译。

    尊敬的 Cezar:  

    请通过 E2E 提交"友谊"请求。 我们在 E2E 私人消息中建立了联系人之后、我可以为您提供该信息。 如果您更喜欢 TI 的内部电子邮件、我也可以提供该信息。  

    此致!

    Raymond

  • 请注意,本文内容源自机器翻译,可能存在语法或其它翻译错误,仅供参考。如需获取准确内容,请参阅链接中的英语原文或自行翻译。

    尊敬的 Reymond:

    我更愿意通过电子邮件联系

    您能否提供电子邮件地址?

    谢谢!

    Cezar

  • 请注意,本文内容源自机器翻译,可能存在语法或其它翻译错误,仅供参考。如需获取准确内容,请参阅链接中的英语原文或自行翻译。

    尊敬的 Cezar:

    我们不会在公开论坛中发布我们的电子邮件地址。 请按照说明操作、一旦通信建立、我将向您提供电子邮件地址。  

    此致!

    Raymond

  • 请注意,本文内容源自机器翻译,可能存在语法或其它翻译错误,仅供参考。如需获取准确内容,请参阅链接中的英语原文或自行翻译。

    尊敬的 Cezar:  

    我将关闭此问题、因为我们已经联系过。 我们将通过内部电子邮件解决这些问题。  

    此致!

    Raymond