主题中讨论的其他器件:TLV333、 ESD321、 ESDS311、 INA219
工具与软件:
尊敬的 E2E 团队:
我想得到一个0-3V3范围内模拟输出的4 -20mA 接收器电路,我在4年前,在 Luis Chioye 给 Ambimat 团队的答复中找到了一个建议。
它基本上归结为路易斯的最后答复中所示的电路,我发现它非常适合我想要的,但我有一些问题:
-我打算在10到28V 的输入电压下工作,建议的 TVS 是什么?
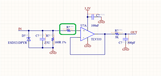
-为了获得更好的精度,不建议使用误差优于1%(或优于0.1%)的电阻器? 如果是、这些电阻器应该是多少?
-当 TLV333放大器的3V3电源发生变化时,会引入什么误差?
非常感谢您的回答!
Luiz
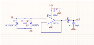
Luis 的原理图如下:


