Other Parts Discussed in Thread: ADS1115, OPA357, OPA858, OPA855, OPA859
主题中讨论的其他器件: OPA858、 OPA855、ADS1115、 OPA859
工具与软件:
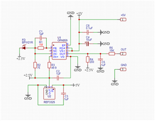
向本论坛所有专业人士致意。 我已经创建了一个用于接收反射激光束的二级跨阻放大器电路、并且还在产品说明书中的 OPA357芯片上创建了一个电路和一个辐射发射器板。 该发生器生成频率为455kHz 的矩形信号、并将其传输到 OPA357进行放大、但不使用激光器 I、它临时连接了一个常规的白色5mm LED。 组装在 OPA357上的接收器接收信号、示波器显示正弦波、频率为455kHz、并且从2.5米的距离开始、到第二级的输出信号为160-200mV。 现在、问题出现了:这是一个好结果还是一个坏结果? 我不使用仿真程序、但我立即将所有内容组装到电路板上、然后通过选择元素对其进行配置。 理想情况下、我希望接收25-30米距离的反射激光束。 我要求专业人士就我的计划提出意见和帮助,我也希望专业人士表达他们对我的计划的意见。 

