Thread 中讨论的其他器件: Tina-TI
工具与软件:
与之相关的人员、
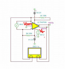
我一直在考虑用于 THS7530的 TINA TI 参考设计、想确认我的引脚是否正确? 查看带有原理图和我自己的"手写"标签的图像(如果我理解正确、即 VOCM 和 VG 引脚)。 谢谢!
Sojhal

This thread has been locked.
If you have a related question, please click the "Ask a related question" button in the top right corner. The newly created question will be automatically linked to this question.
您好、Sojhal、
我已经在 VG 中为您检查了 SPICE 模型、连接 VS1 = 2V 的引脚是 TINA+引脚、即增益设置引脚。 建议将 VG 连接到 VS-、因此该模型做出了此假设、不允许用户在 SPICE 仿真中设置 VG。 VG- = VS-和具有2V 电势的引脚为 THS7530+(VG IC 上的引脚5、但 TINA SPICE 中的引脚"8")。
VOCM 引脚被正确标记、这个引脚对应于 THS7530 IC 封装上的引脚12、在 TINA SPICE 中为引脚"7"。
我还想向您传授检查引脚名称的方法:"右键点击" IC 模型(THS7530)、点击"输入宏"选项、然后向下滚动、直到您看到 SPICE 模型显示了建模器件的引脚排列。 我正在粘贴以下图像:

红色圆圈显示了连接和引脚排列;蓝色圆圈显示了如何退出此视图并返回 TINA-TI 仿真。
谢谢 Sojhal、我希望这种操作可对您和您的设计有所帮助。
此致!
ALEC