This thread has been locked.

If you have a related question, please click the "Ask a related question" button in the top right corner. The newly created question will be automatically linked to this question.

[参考译文] TM4C1290NCPDT:1000循环通电后无法启动1

Guru**** 2524460 points
Other Parts Discussed in Thread: TM4C1290NCPDT

请注意,本文内容源自机器翻译,可能存在语法或其它翻译错误,仅供参考。如需获取准确内容,请参阅链接中的英语原文或自行翻译。

https://e2e.ti.com/support/microcontrollers/arm-based-microcontrollers-group/arm-based-microcontrollers/f/arm-based-microcontrollers-forum/977583/tm4c1290ncpdt-failed-to-boot-1-out-of-1000-power-cycle

器件型号:TM4C1290NCPDT

您好!

我们在 其中一个设计中使用 TM4C1290NCPDTT3、引导映像存储在其内部闪存中。 正常情况下、它正在引导、应用程序映像运行良好、没有任何问题。 有一次、它无法启动、当我们模拟电源循环测试时、我们观察到它无法启动10 out 10000电源循环。 当它无法启动时、在引脚70 (RST)上将系统复位置为有效不执行任何操作、并且仍然挂起。 已尝试通过 Code Composure Studio 与 JTAG 连接、但连接失败。 它需要循环通电才能使其恢复工作。 通常、JTAG 连接正常、并且将 RESET 引脚置为有效、将在微控制器中运行的应用程序映像复位。 不确定我在设计中缺少什么、感谢您帮助解决此问题。 不确定此控制器是否为已知行为。

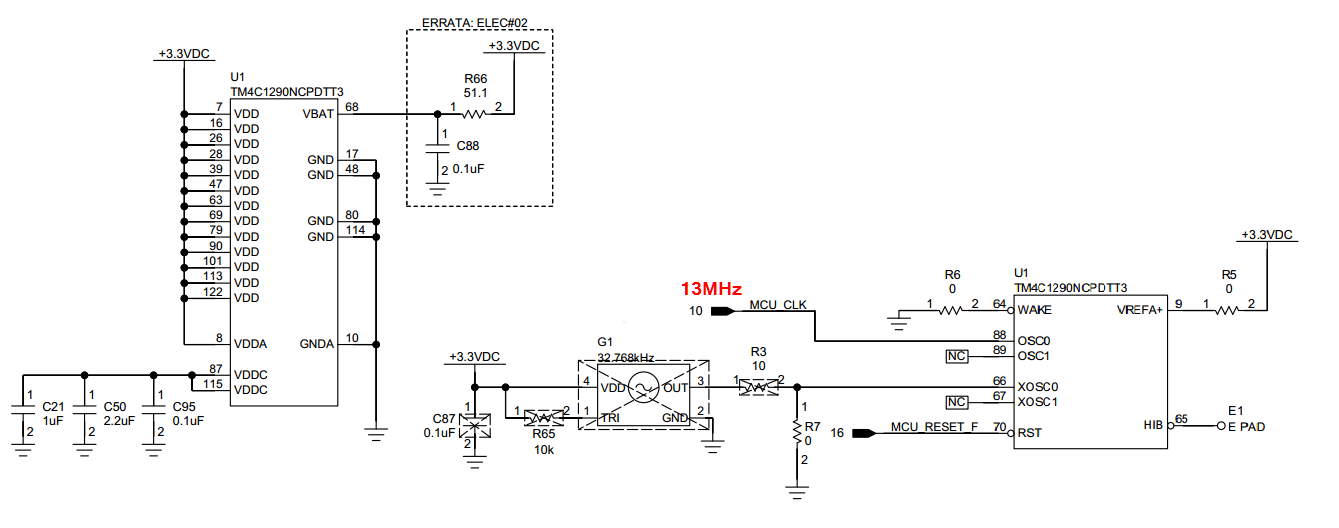
我们使用13MHz 外部时钟、复位将在上电1秒后释放。 当上电斜升10uS 时、+3.3V 电压看起来正常、当上电1秒后释放复位时、13MHz 时钟看起来正常。  此故障是随机发生的、它发生在我们在+75'C 和-40'C 温度下构建的所有电路板(~20电路板)中。  

谢谢、

病症

  • 请注意,本文内容源自机器翻译,可能存在语法或其它翻译错误,仅供参考。如需获取准确内容,请参阅链接中的英语原文或自行翻译。

    HI Bo病变、

     您是否附加了一些图像? 不可见、因此请重新连接图像。

     我有一些问题:

     -您使用的是哪个 TivaWare 版本?

     -您是否使用 TivaWare 引导加载程序示例或这是您自己的引导加载程序?

     -您能否在 LaunchPad 板上重现问题?

     - RBIAS 引脚和 GND 之间是否连接了一个4.7k Ω 电阻器? 这与 ET#03勘误表有关。  

     -如何知道它在引导加载程序中挂起,而不是在应用程序中挂起?  

     -您的最终系统时钟频率是多少?

     我的直觉是时钟可能有问题。 您能否监控13Mhz 外部时钟? 在发生故障时、它是否看起来正常?

     -如果您使用的是晶体,您能否尝试使用直接13Mhz 时钟输入而不是晶体进行实验?

      

  • 请注意,本文内容源自机器翻译,可能存在语法或其它翻译错误,仅供参考。如需获取准确内容,请参阅链接中的英语原文或自行翻译。

    您好、Charles、
    下面是我尝试连接的图像、似乎未正确加载。 我们使用自己的引导加载程序和应用软件。 我们在引导加载程序中启用了某些功能、但在引导失败时没有发生这些情况。 我们没有 LaunchPad 板、在我们获得 LaunchPad 板后、将在该板上进行尝试。 我在该控制器 TM4C1290NCPDTT3中看不到任何名称为 RBIAS 的引脚。 在释放复位时、13MHz 输入时钟看起来良好、在故障期间看起来良好。

      

    谢谢、

    病症

  • 请注意,本文内容源自机器翻译,可能存在语法或其它翻译错误,仅供参考。如需获取准确内容,请参阅链接中的英语原文或自行翻译。

    您好!

     TM4C1290NCPDT 中没有 RBIAS 引脚、因此您可以忽略我先前关于 RBIAS 引脚的评论。 您正在使用自己的引导加载程序、我真的无法评论您的引导加载程序是否存在任何问题。 如果可能、请在您的末端进行两个实验 首先、尝试在 LaunchPad 上运行引导加载程序和应用程序、然后查看是否可以重现问题。 其次、将 TivaWare 提供的引导加载程序与您的应用一起运行、并查看您是否可以在定制板上重现问题。 通过这两个实验、我们可以更好地了解发生了什么错误。  

     您是否显示了电源的完整原理图。 我看不到 TM4C129x 系统设计指南建议的任何去耦电容器。  https://www.ti.com/lit/pdf/spma056。

    3.4.3去耦电容器理想地说,TivaTmC 系列微控制器在每个电源引脚附近应该有一个去耦电容器。 去耦电 μF 的值通常为0.1 μ F、并且应在微控制器附近伴随一个大容量电容器。 微 μF 器的 μF VDD 和 VDDA 大容量电容通常介于2 μ F 和22 μ F 之间、该范围的上限值可在某些应用中提供可测量的纹波减少、尤其是在电路板没有坚固的电源平面和接地平面时。 如果微控制器连接到高速接口或必须在多个引脚上提供大量 GPIO 电流(即大于4mA)、则大容量电容尤为重要。 为了获得最佳性能、在每个 VDD 电源和接地引脚对附近放置一个去耦电容器。 微控制器封装的每一侧至少应该有一个去耦电容器连接在 VDD 和接地之间