Other Parts Discussed in Thread: TLV320AIC3104, PGA4311, OPA1622, OPA1622EVM, PGA4311EVM
器件型号: TLV320AIC3104EVM-K
主题中讨论的其他器件: PGA4311EVM、TLV320AIC3104 、PGA4311 、OPA1622EVM、OPA1622
您好:
我使用 TLV320AIC3104 编解码器 EVM 生成音频、并通过板载 33kHz 低通滤波器(测试点 FLP、FLC、FRP 和 FRC)将音频馈入 PGA4311EVM 以进行音量控制。 PGA4311 SPI 线路通过 nRF5340 板进行控制。
当我连接时:
FLP (TLV320AIC3104_EVM)→Ain1 (PGA4311_EVM)
FLC (TLV320AIC3104_EVM)→AGND (PGA4311_EVM)
并在 PGA4311EVM 上的 Vout1 和 AGND 之间连接音频接收器、输出会变得非常弱/听不清。
我已验证 SPI、MUTE 和 ZCEN 是否正常工作。 编解码器输出具有 1.35V 共模电压
我还尝试连接:
FLP (TLV320AIC3104_EVM)→Ain1 (PGA4311_EVM)
FLC (TLV320AIC3104_EVM)→接收器的另一端、
但输出会保持低电平、尽管通过 SPI 进行音量控制可以正常工作。
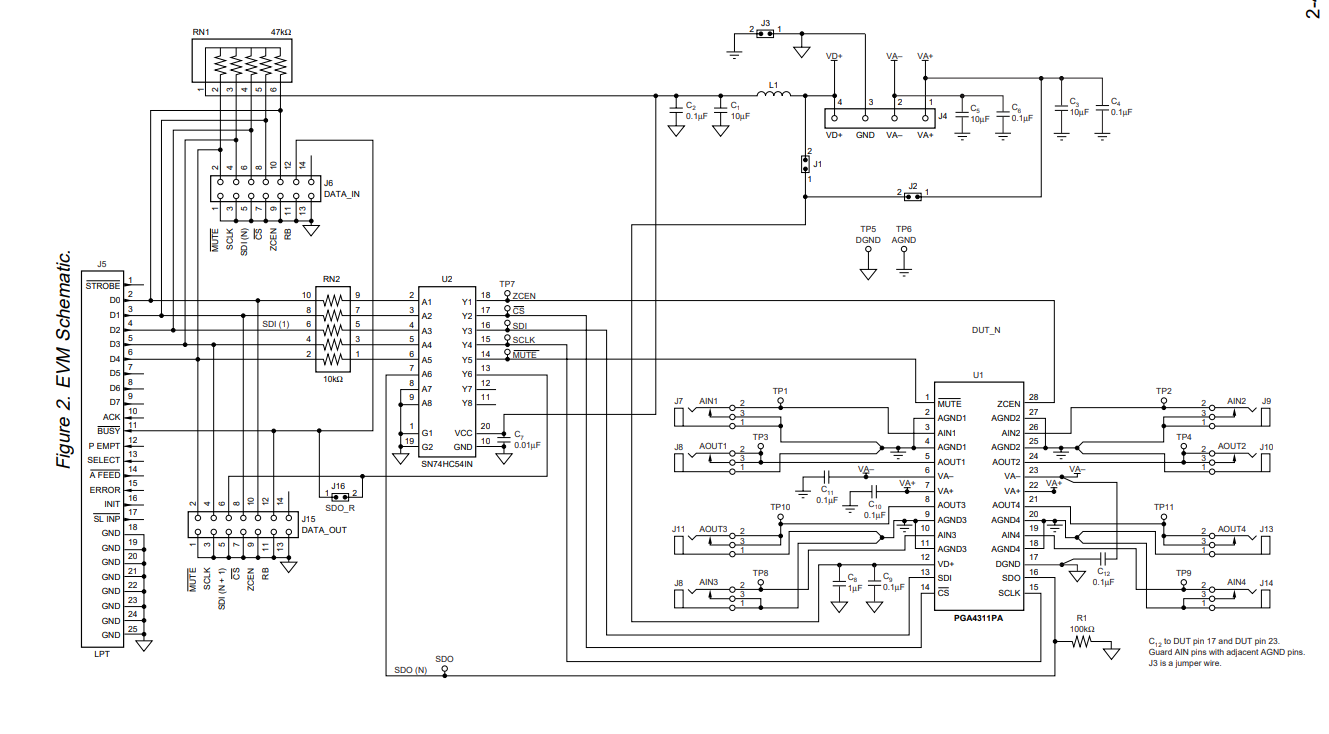
注意:在 PGA4311EVM 上、我将直接在 U2 部分(TP7 测试点)之后连接信号—缓冲器 IC U2 已移除。
此外、当我将 OPA1622EVM 电路板放置在 TLV320AIC3104_EVM 和 PGA4311EVM 之间时、SPI 信号会失真(类似正弦的波形)、并且音频输出未被抑制。
当我移除 OPA1622EVM(将 TLV 直接连接到 PGA)时、SPI 信号干净、但音频输出保持非常低。
您能否建议如何正确连接这三个电路板 (TLV320AIC3104EVM→OPA1622EVM→PGA4311EVM)、以便:
PGA4311 在不抑制的情况下接收到适当的信号电平、以及
SPI 通信保持稳定?
有关正确连接方案或缓冲方法的任何指导都会非常有帮助。
此致、
Falguni Sharma
*** 注意:
下面是 PGA4311EVM 电路板的原理图,我们移除了 U2 IC 并将 SPI 信号连接到 TP7 。 


