This thread has been locked.

If you have a related question, please click the "Ask a related question" button in the top right corner. The newly created question will be automatically linked to this question.

[参考译文] TLV320AIC1106:PCM线性到模拟的原理图回顾

Guru**** 2376610 points
Other Parts Discussed in Thread: TLV320AIC1106
请注意,本文内容源自机器翻译,可能存在语法或其它翻译错误,仅供参考。如需获取准确内容,请参阅链接中的英语原文或自行翻译。

https://e2e.ti.com/support/audio-group/audio/f/audio-forum/573161/tlv320aic1106-schematic-review-for-pcm-linear-to-analog

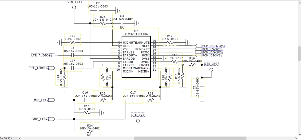
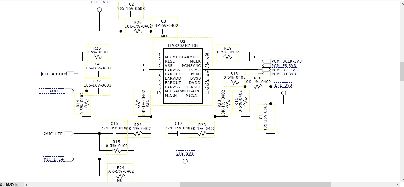
部件号:TLV320AIC1106

尊敬的各位:

我们使用TLV320AIC1106将线性PCM转换为模拟,您能否帮助我们查看原理图以检查它是否符合要求。

  • 请注意,本文内容源自机器翻译,可能存在语法或其它翻译错误,仅供参考。如需获取准确内容,请参阅链接中的英语原文或自行翻译。
    您好,

    欢迎使用E2E,感谢您对我们产品的关注!

    我查看了您所附的示意图,似乎一切都井然有序。 我没有任何修改要补充。

    此致,
    Luis Fernando Rodríguez ñ o S.
  • 请注意,本文内容源自机器翻译,可能存在语法或其它翻译错误,仅供参考。如需获取准确内容,请参阅链接中的英语原文或自行翻译。

    感谢你的帮助。