This thread has been locked.

If you have a related question, please click the "Ask a related question" button in the top right corner. The newly created question will be automatically linked to this question.

[参考译文] TLV320DAC3100:TLV320DAC3100是否适合此扬声器?

Guru**** 2524550 points
Other Parts Discussed in Thread: TLV320DAC3100

请注意,本文内容源自机器翻译,可能存在语法或其它翻译错误,仅供参考。如需获取准确内容,请参阅链接中的英语原文或自行翻译。

https://e2e.ti.com/support/audio-group/audio/f/audio-forum/643169/tlv320dac3100-is-tlv320dac3100-be-suitable-for-this-speaker

部件号:TLV320DAC3100

大家好,

我的客户 计划查找合适的音频DAC,扬声器的具体信息如下所示,您能否帮助检查我们的TLV320DAC3100是否符合要求? 非常感谢!

此致,

Sulyn

  • 请注意,本文内容源自机器翻译,可能存在语法或其它翻译错误,仅供参考。如需获取准确内容,请参阅链接中的英语原文或自行翻译。
    您好,Sulyn,

    从规格来看,扬声器阻抗为8欧姆。 如果您使用D类放大器来驱动此扬声器,这是没问题的,它支持低至4欧姆的负载阻抗。
    此外,从SPEC I中可以看出功率为700mW,最大功率为1W。 您可以使用最低的D类增益设置(6dB),如果需要,还可以使用模拟衰减控制(从0dB到-78dB)来添加一些衰减。 这些建议是为了保持扬声器输出电源的安全区域。

    此致,
    Ivan Salazar
    应用工程师-低功率音频和执行器
  • 请注意,本文内容源自机器翻译,可能存在语法或其它翻译错误,仅供参考。如需获取准确内容,请参阅链接中的英语原文或自行翻译。
    您好Ivan:
    非常感谢您的支持! 这意味着TLV320DAC3100可供客户使用,对吗?

    此致,
    张素琳
  • 请注意,本文内容源自机器翻译,可能存在语法或其它翻译错误,仅供参考。如需获取准确内容,请参阅链接中的英语原文或自行翻译。
    您好,Sulyn,

    是的,TLV320DAC3100应该可以使用。

    此致,
    Ivan Salazar
    应用工程师-低功率音频和执行器
  • 请注意,本文内容源自机器翻译,可能存在语法或其它翻译错误,仅供参考。如需获取准确内容,请参阅链接中的英语原文或自行翻译。

    您好Ivan:

    非常感谢对中此设计的支持!  

    客户的应用是便携式设备,TLV320DAC3100用于驱动扬声器,客户不需要麦克风功能。 客户刚刚完成了示意图,需要您的支持人员按以下方式进行查看,以下是客户提出的一些问题:

    1. HPR和HPL引脚的用途是什么,客户是否需要使用它们? 如果他们不需要使用,如何连接这两个针脚?

    2. 是否应浮动MICDET引脚?

    3. AIN1和AIN2用于麦克风用途? 如果客户不使用这些针脚,如何连接这些针脚?

    4. 对于通电顺序,客户将使用4.4V的SPKVDD,1.8V的DVDD和3.3V的其它导轨。 如果它们先加电4.4V,然后加电3.3V,然后加电1.8V,这是否正常?

    5. 由于客户只想使用扬声器驱动器功能,客户是否需要所有数字接口:DIN,WCLK,BCLK,MCLK,SDA, SCL此处总共有6个引脚? 如果可能,客户希望使用最小数量的数字接口,请建议,谢谢!

     

    非常感谢您的支持!

     

    此致,

    张素琳

  • 请注意,本文内容源自机器翻译,可能存在语法或其它翻译错误,仅供参考。如需获取准确内容,请参阅链接中的英语原文或自行翻译。
    Sulyn,

    1. HPR和HPL是耳机输出。 如果不使用它们,它们可以使它们保持浮动状态。
    2.如果没有使用VOL/MICDET引脚的功能,则可以使其保持浮动状态。
    3. AIN1/AIN2是模拟输入,您可以使用它们连接麦克风或其他模拟音频源。 如果不使用,您可以让这些引脚保持浮动,或使用0.1uF电容器将其连接至GND。
    4.客户可以尝试此开机顺序,几乎符合建议。 建议将数字和模拟活动分开。 这在数据表第8节中有介绍。
    5.需要SDA和SCL,因为这些引脚是用于通信和编程器件的I2C总线。 关于I2S总线:需要DIN,WCLK和BCLK,仅不需要MCLK;时钟生成的输入可配置为使用MCLK,BCLK,GPIO1或DIN。

    此致,
    Ivan Salazar
    应用工程师-低功率音频和执行器
  • 请注意,本文内容源自机器翻译,可能存在语法或其它翻译错误,仅供参考。如需获取准确内容,请参阅链接中的英语原文或自行翻译。

    您好Ivan:

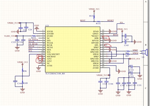
    感谢您的支持! 现在,客户需要尽快发送PCB。 您能否帮助您再次确认原理图和问题:

    他们想要确认 以下连接(以红色突出显示)是否正确? 特别是SAI1_TX_SYNC连接到WCLK,是否正确?

    使用的CPU客户是IMX6ULRM,下面是CPU数据表中的音频接口部分:

    非常感谢!

    Sulyn

  • 请注意,本文内容源自机器翻译,可能存在语法或其它翻译错误,仅供参考。如需获取准确内容,请参阅链接中的英语原文或自行翻译。
    您好,Sulyn,

    根据第二张图片中的描述,我可以说连接良好。 同步似乎是帧时钟,通常是“时钟”一词。 如果您想要确认,您可以在示波器中看到BCLK和SYNC信号,并且在每个同步脉冲状态中都应有一些BCLK脉冲。 BCLK脉冲数是字长。

    此致,
    Ivan Salazar
    应用工程师-低功率音频和执行器