This thread has been locked.

If you have a related question, please click the "Ask a related question" button in the top right corner. The newly created question will be automatically linked to this question.

[参考译文] TPA2015D1:锁定问题

Guru**** 2377000 points
Other Parts Discussed in Thread: TPA2015D1
请注意,本文内容源自机器翻译,可能存在语法或其它翻译错误,仅供参考。如需获取准确内容,请参阅链接中的英语原文或自行翻译。

https://e2e.ti.com/support/audio-group/audio/f/audio-forum/639828/tpa2015d1-locked-up-issue

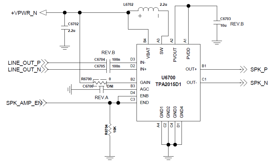
部件号:TPA2015D1

E2E团队,您好!

客户 下载软件后,36部手机中的6部无法通过TPA2015D1播放音乐。  取出并重新插入Vpwr后,这些异常行为不再发生。

但是  ,应解释或解决这一问题。  客户 有两 部电话未重新插入电池,因此仍保留问题。

当我在客户现场检查PCB板时,来自电池的输入电压为4.2V, ENB和端部连接至1.8V GPIO (高)。

在输入电容器之前,编解码器提供具有2V共模电压的模拟信号。

但是,在IN+和IN-上没有观察到输入共模电压(= 0伏),并且放大器的输出没有 声音。

当输入电源和ENB与普通板一样高时,它应该具有1.x V共模电压。

我猜在软件下载期间发生了一些锁定行为或锁定过程。

TPA2015D1中是否存在此类情况?

我的客户使用TPA2015D1 的时间大约为每年5个月,但以前从未遇到过此问题。

我认为 输出时应该有其他问题,但显然TPA2015D1无法正常工作。

请帮助我们解决此问题。 提前感谢您的参与。

  • 请注意,本文内容源自机器翻译,可能存在语法或其它翻译错误,仅供参考。如需获取准确内容,请参阅链接中的英语原文或自行翻译。

    下面是我在客户主板上进一步发现的最新信息。
    1. TPA2015D1的输入连接到编解码器的扬声器放大器输出,该输出可配置为D类或AB类。 对于AMP输入,应将其配置为AB类,但默认编解码器输出为D类。因此,每次打开TPA2015D1时,编解码器的7毫秒D类输出(带4V的方波)就在EN设置为1之前更改为AB类。 这是否会使TPA2015D1卡住?
    2.每次手机启动时,都有GPIO配置阶段。 用于EN的GPIO具有两种脉冲。 20kHz方形信号,持续25ms,1.8V高,26ms单脉冲,1.0V。 这是否会使TPA2015D1卡住? 我怀疑TPA2015D1可以通过切换EN,RIGHT?(英文)进入测试模式
    我将寻找任何EN切换是否会重复锁定问题的方法。
    谢谢你。

  • 请注意,本文内容源自机器翻译,可能存在语法或其它翻译错误,仅供参考。如需获取准确内容,请参阅链接中的英语原文或自行翻译。
    您好,Kenneth:

    1)这不是正常情况。 由于本设备设计为与输入正弦波配合使用,因此应避免输入方波。 您可以将设备设置为关闭模式,直到编解码器更改为AB类放大器。
    2)这种情况也不正常。 建议将EN信号设置为与VBAT相同的电压级别,并且不应使用不同的脉冲切换。 这种情况可能会导致问题。
    您应该纠正这些情况,以便设备正常工作。

    此致
    Jos é Luis Figueroa
    音频应用工程师
  • 请注意,本文内容源自机器翻译,可能存在语法或其它翻译错误,仅供参考。如需获取准确内容,请参阅链接中的英语原文或自行翻译。

    您好Jose,

    对于答案1,客户提供了波形捕获,她希望您确认。

    在关闭状态下的D类模式期间, 它在高于 Vbat的IN+命中上看起来有些过冲。

    只要关机,是否正常?

    黄色:VBAT, 蓝色:ENB/END,紫色:IN+