您好,
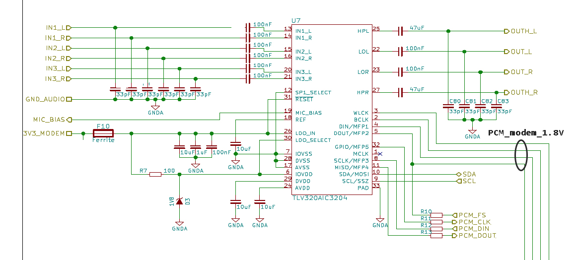
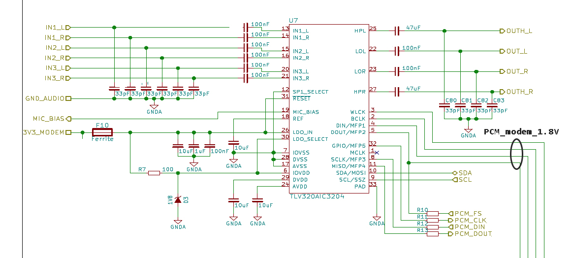
我正在查看一条连接到华为调制解调器的TLV320AIC3204电路。 此电路工作正常,但一定是出了问题,因为经过一段时间(工作数月),TLV320AIC3204会崩溃,最糟糕的是它中断了与其他外设的I2C通信。 我正在尝试检测问题是什么,但我不明白。
只有一件事正在发生,我认为这是不正常的。 我将一个调节器二极管连接到IOVDD,因为调制解调器中的PCM电平必须为1.8V,但我使用万用表进行了测量,我得到的IOVDD约为3伏。 我将使用示波器检查PCM电平,但这很奇怪。 另一方面,我正在通过I2C (3.3 级别)配置音频编解码器。 我这么说是因为我使用的是不同的数字值级别,但只有一个IOVDD供应。 那么,这一个问题可能是不是问题的原因?
非常感谢!
