This thread has been locked.

If you have a related question, please click the "Ask a related question" button in the top right corner. The newly created question will be automatically linked to this question.

[参考译文] TLV320AIC3104-Q1:外部放大器,用于来自右侧LOP/M信号的差动输出

Guru**** 2373240 points
Other Parts Discussed in Thread: TLV320AIC3104, TAS5411-Q1
请注意,本文内容源自机器翻译,可能存在语法或其它翻译错误,仅供参考。如需获取准确内容,请参阅链接中的英语原文或自行翻译。

https://e2e.ti.com/support/audio-group/audio/f/audio-forum/637302/tlv320aic3104-q1-external-amplifier-for-differential-outputs-from-the-right-lop-m-signals

部件号:TLV320AIC3104-Q1
主题中讨论的其他部件:TLV320AIC3104TAS5411-Q1

您好,

我们正在使用带有Quectel EC21调制解调器的TLV320AIC3104来启用语音呼叫。 我们以前的原型在使用单端输出时工作正常,但现在我们切换到了RIGHT LOP/M输出。

1.由于我们不希望在PCB上安装放大器,我们想知道是否有任何可供您推荐的外部音频放大器选项。

2.更重要的问题:如果连接只接受单端输入的外部放大器,会发生什么情况? 我是否可以将右侧LOP连接至+,将右侧LOM连接至-? 这只是减少收益吗? 我刚试过,几乎听不到任何声音。  

3.如果我想在差分信号中使用音频插孔(用于测试),Quectel建议使用以下电路。 SPK_P为RIGHT _LOP。 这是否可行? Rright_LOP不是高功率驱动器,我想知道以下电路是否可以工作。

谢谢你。

 

  • 请注意,本文内容源自机器翻译,可能存在语法或其它翻译错误,仅供参考。如需获取准确内容,请参阅链接中的英语原文或自行翻译。

    您好,Pradeep,

    1: 您的放大器有哪些要求?  TAS5411-Q1是一个很好的选择。 以下是我们的应用工程师为eCall参考设计所做的比较

    2:这不是推荐的配置。  这是可能的,但性能成本较高。  理想情况下,您会使用运算放大器从差动转换为单端,但我们意识到这通常会增加系统的成本。  另一种选择是在未使用的差速器输出上放置等效负载,但这也是以降低性能为代价的。   

    3:您能再解释一下吗?  您的图片似乎与您的话语不匹配。  我看不到Right_LOP?  

    我可以说的是,Right_LOP和Left_LOP将无法驱动低阻抗耳机。  这些输出的最小负载阻抗为10k。  HPOUTS 的最小负载阻抗为16R。   

  • 请注意,本文内容源自机器翻译,可能存在语法或其它翻译错误,仅供参考。如需获取准确内容,请参阅链接中的英语原文或自行翻译。

    您好Steve:

    感谢您的及时回复。

    1.我喜欢TAS5411-Q1,因为它满足了我们的要求。 我还在Quectel的eCall参考设计中发现了相同的设计。 但是,这些要求规定了一个外部放大器,最好是一个可随时购买的售后解决方案,而不是板载解决方案。

    2. 感谢您提供信息。 我想我们将使用您 在这里推荐的电容器和电阻值继续进行单端配置

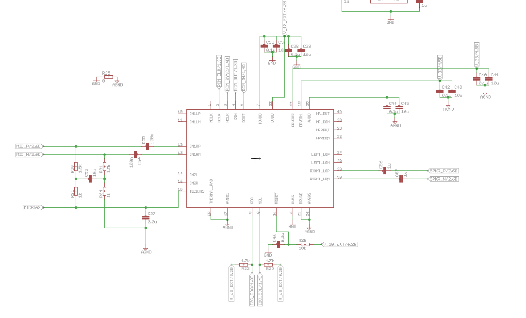
    3.我对这种模糊的方案表示歉意。 需要说明的是,右侧LOP是SPK_P,MIC_P和MIC_N是差分输入MIC1RP/RM。 请在随附的示意图中找到标签SPK_P,MIC_P和MIC_N

    如果差分输出不能驱动低阻抗耳机,那么我认为Quectel推荐的设计中一定有错误。

    再次感谢您的支持。

  • 请注意,本文内容源自机器翻译,可能存在语法或其它翻译错误,仅供参考。如需获取准确内容,请参阅链接中的英语原文或自行翻译。
    欢迎您Pradeep,

    回答:2 -是的,HPR/输出可以设置为SE模式,这对于单端输出非常理想。

    回复:3 -对,正如我提到的,HPR/插孔能够驱动耳机。

    此致,
    -Steve Wilson